Curiosii for ever!
: Car repair manuals for everyone.
Home
>>
Mercury
>>
1994
>>
Cougar/XR7 V6-232 3.8L
>>
Repair and Diagnosis
>>
Powertrain Management
>>
Transmission Control Systems
>>
Diagrams
>>
Electrical Diagrams
Electrical Diagrams
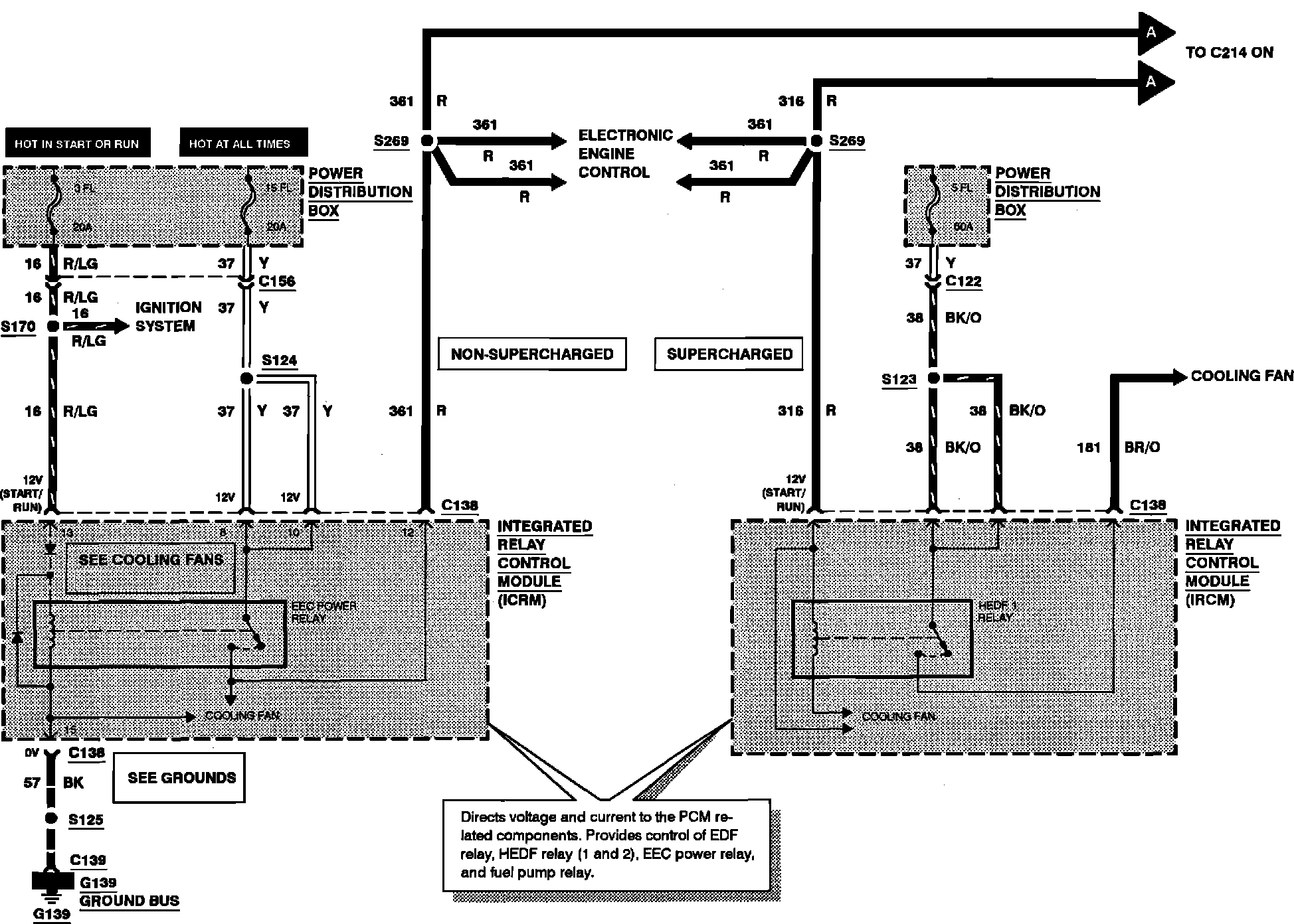
Electronic Automatic Transmission (4R70W):
Electronic Automatic Transmission (4R70W):
Electronic Automatic Transmission (4R70W):