Curiosii for ever!
: Car repair manuals for everyone.
Home
>>
Mercury
>>
1994
>>
Capri L4-1597cc 1.6L DOHC
>>
Repair and Diagnosis
>>
Power and Ground Distribution
>>
Fuse Block
>>
Diagrams
>>
Electrical Diagrams
>>
Interior Fuse Panel/Joint Box
>>
Fuse Circuits
>>
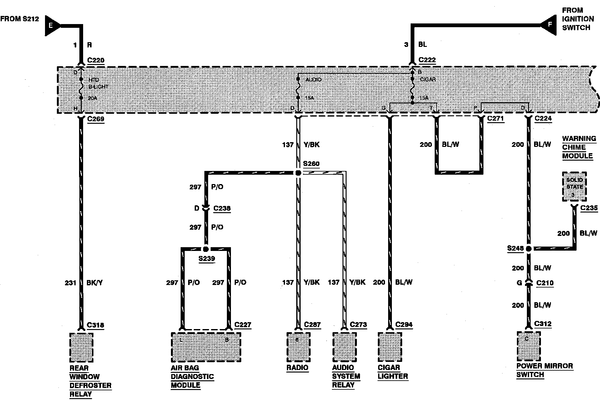
Fuse HTD-B-Light
Fuse HTD-B-Light
Fuse HTD-B-Light
- protects the following circuit:
-
Rear Window Defroster
Power Distribution: