Curiosii for ever!
: Car repair manuals for everyone.
Home
>>
Mercury
>>
1994
>>
Capri L4-1597cc 1.6L DOHC
>>
Repair and Diagnosis
>>
Cruise Control
>>
Diagrams
>>
Electrical Diagrams
>>
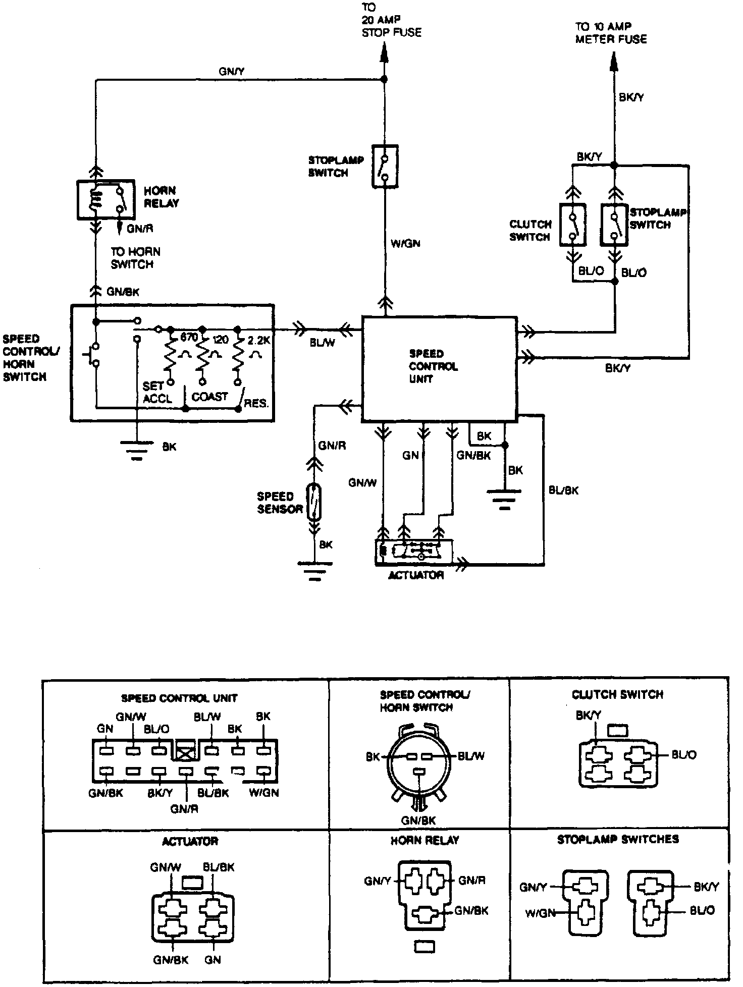
System Schematics
System Schematics
Wiring Circuit Diagram.: