Curiosii for ever!
: Car repair manuals for everyone.
Home
>>
Mercury
>>
1993
>>
Sable V6-232 3.8L
>>
Repair and Diagnosis
>>
Powertrain Management
>>
Diagrams
>>
Electrical Diagrams
>>
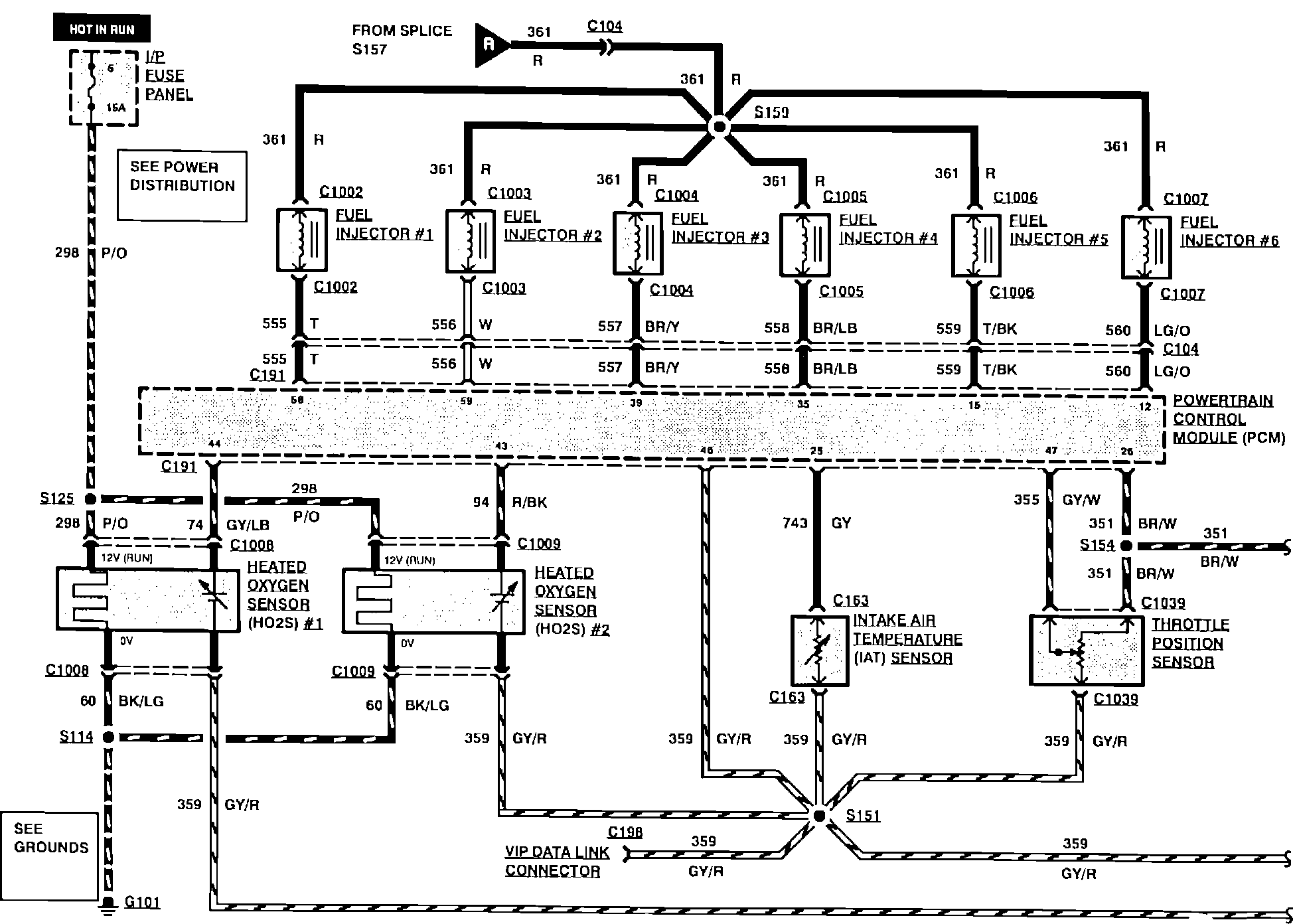
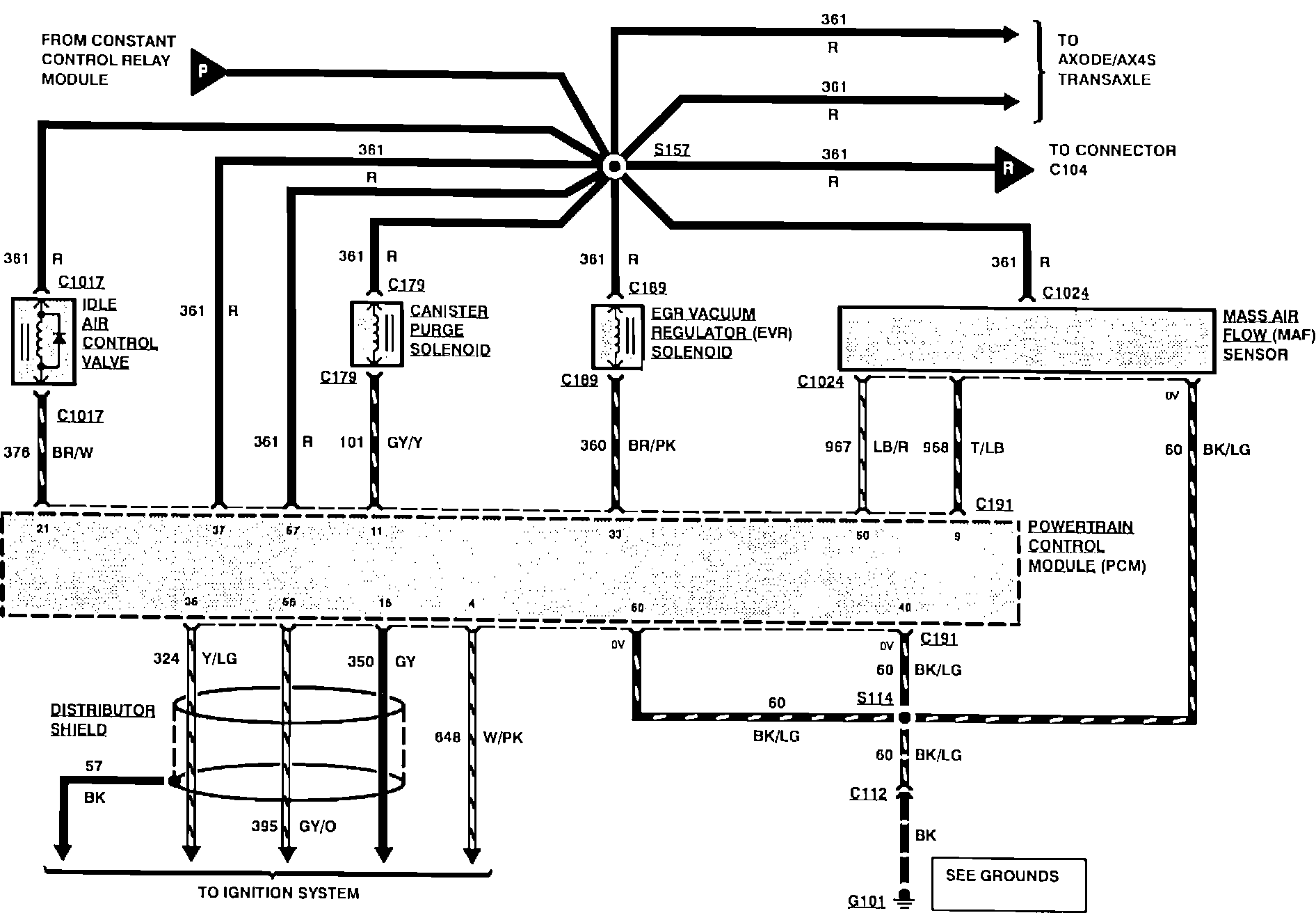
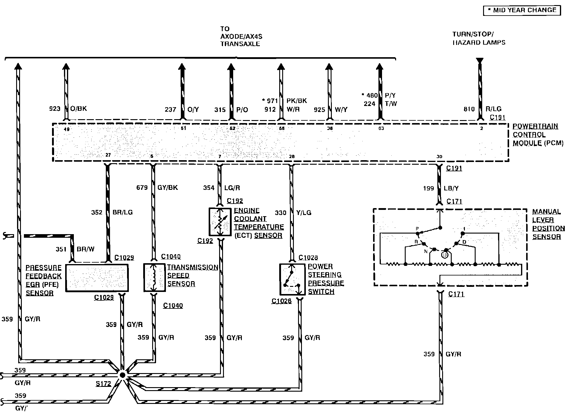
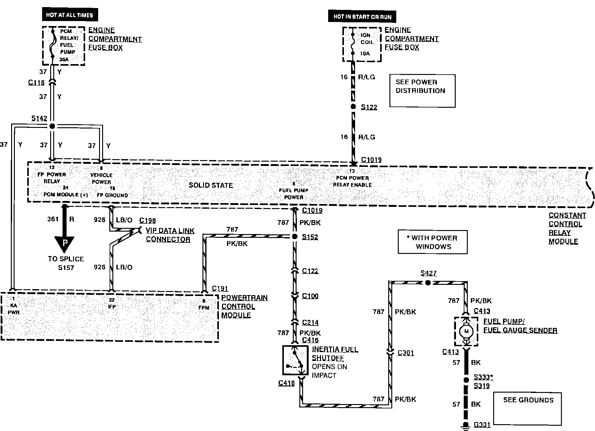
Engine Controls
Engine Controls
Engine Controls:
Engine Controls:
Engine Controls:
Engine Controls:
Engine Controls:
Engine Controls: