Curiosii for ever!: Car repair manuals for everyone.

2.3L EFI Truck (Dual Plug) DIS System Description

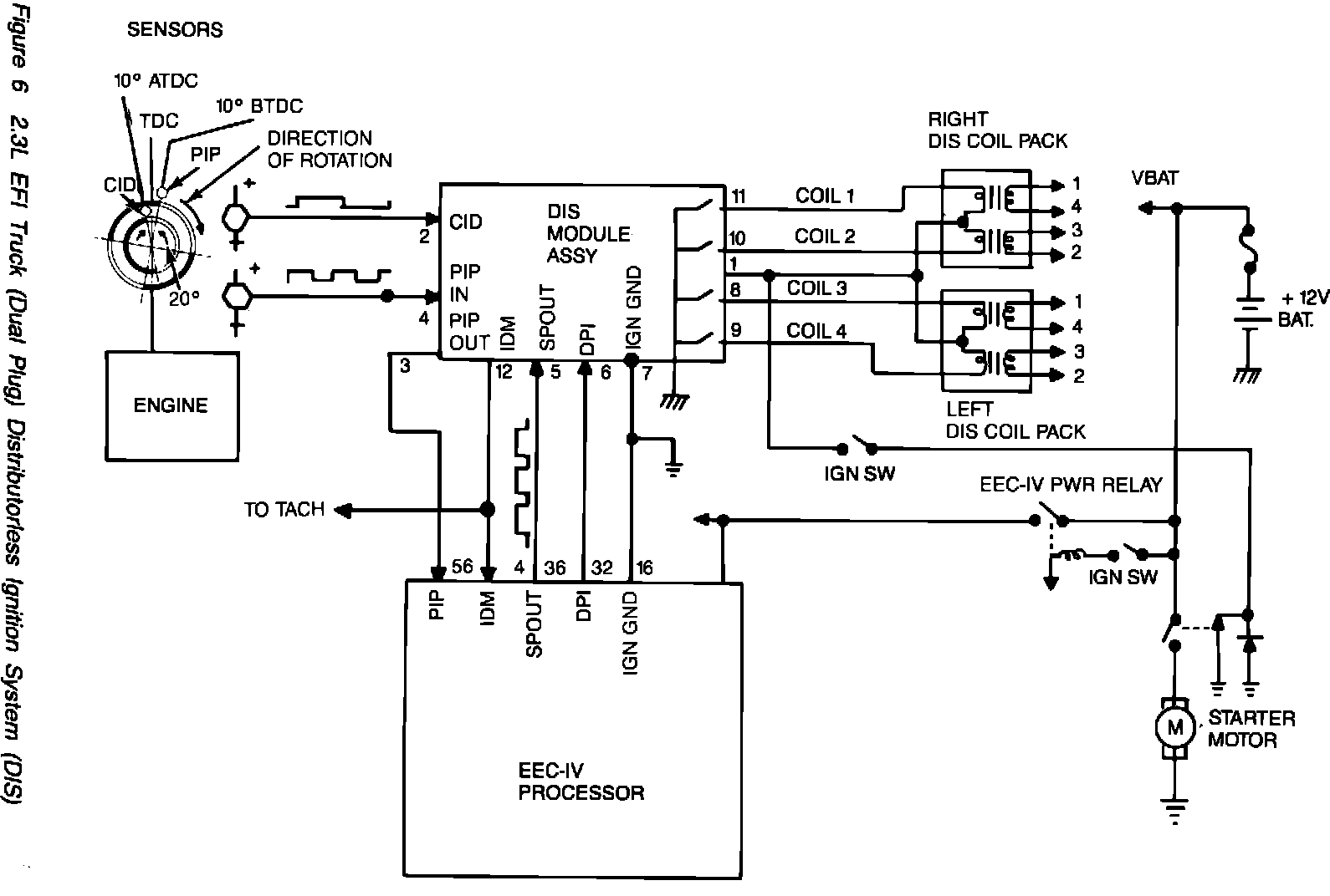
13-84 Ignition Systems, Timing Procedures and Diagnostics


2.3L EFI Truck (Dual Plug) DIS System Description

Figure 6 - 2.3L EFI Truck (Dual Plug) Distributorless Ignition System (DIS):




The 2.3L EFI Truck (Dual Plug) Distributorless Ignition System (DIS) (refer to Figure 6) consists of a crankshaft mounted Dual Hall Sensor, two 4-tower DIS coil packs, and a DIS ignition module.

The DIS eliminates the need for a distributor by using multiple ignition coils. Each coil fires two spark plugs at the same time. The plugs are paired so that as one fires during the compression cycle the other fires during the exhaust stroke. The next time the coil is fired, the plug that was on exhaust will be on compression and the one that was on compression will be on exhaust (the spark in the exhaust cylinder is wasted but little of the coil energy is lost). Two coils are mounted together in a "coil pack". Each coil pack has two tach wires, one for each coil. Since there are two plugs per cylinder, two coil packs are required. One is called the Right Coil Pack (on right side of engine) and the other, the Left Coil Pack (left side). The Right Coil Pack and plugs operate continuously but the Left Coil Pack and plugs may be switched on or off by the EEC-IV processor. The EEC-IV processor computes the spark angle and dwell for the ignition system.

Figure 7 - 2.3L EFI Truck (Dual Plug) DIS Waveforms:




The Crankshaft Sensor is a dual digital output Hall device that responds to two rotating metallic shutters mounted together on the crankshaft. The PIP output is a 50 percent duty cycle signal that provides base spark timing information. The other signal (CID) is required so that the DIS module "knows" which coil to fire. CID is high (VBAT) half of the crank revolution (180 degrees) and low (O volts) for the other (refer to Figure 7).

The EEC-IV processor determines spark angle using the PIP signal to establish base timing. Spout is sent from the EEC-IV processor to the DIS module and serves two purposes; the leading edge fires the coil and the trailing edge controls the dwell time. This feature is called CCD or computer controlled dwell.

The Ignition Diagnostic Monitor (IDM) is an output from the DIS module to the EEC-IV processor that provides diagnostic information about the ignition system for Self-Test.

Dual Plug Inhibit (DPI) allows the EEC-IV processor to switch the ignition system from single to dual plug operation.

During crank the vehicle is in the single plug mode (only the plugs on the right side of the engine are firing). The EEC-IV processor sends a command to the DIS module to switch to the Dual plug mode (both plugs in each cylinder are firing) when the engine has started.

If the CID circuit fails, the DIS module will randomly select one of the two coils to fire. If hard starting results, turning the key off and then cranking again will result in another "guess." Several attempts may be needed until the proper coil is selected, allowing the vehicle to be started and driven until repairs can be made. The Failure Mode Effects Management (FMEM) system will keep the vehicle drivable in the event of EEC-IV system or ignition failures that would otherwise prevent spark angle or dwell commands. The EEC-IV processor opens the SPOUT line and the DIS module fires the coils directly from the PIP output. This results in a fixed spark angle of 10 degrees and fixed dwell.

Figure 8 - 2.3L EFI Truck (Dual Plug) DIS Component Location:




The 2.3L EFI (Dual Plug) DIS component locations are shown in Figure 8.