Curiosii for ever!: Car repair manuals for everyone.

Test 10, Module to Coil Wire

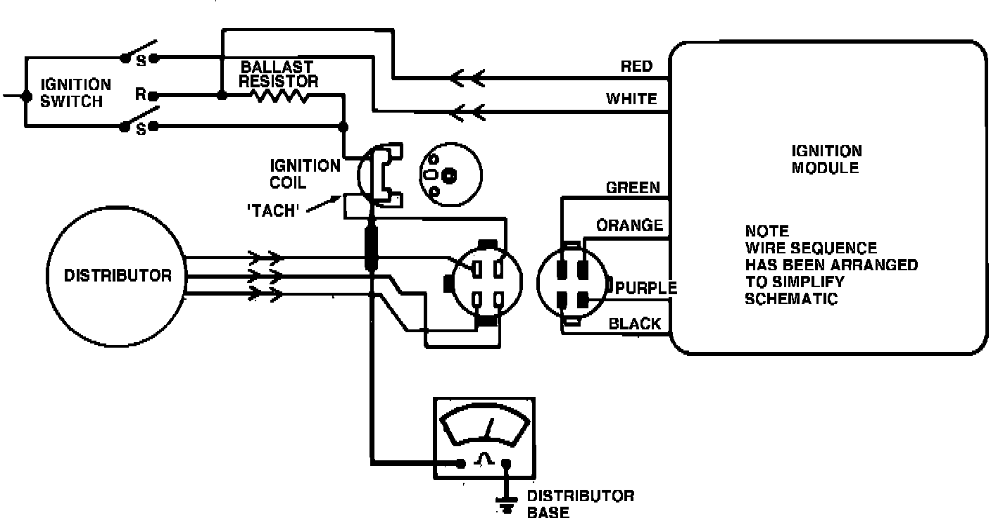
Fig. 7 Coil tach terminal circuit test connections:





1. Disconnect module 4 wire connector. Inspect connectors for dirt and corrosion.
2. Using a suitable ohmmeter, measure resistance between coil connector tach wire and ground, Fig. 7.
3. If resistance is greater than 100 ohms replace ignition module. If resistance is 100 ohms or less inspect wiring harness between ignition coil and module and repair as necessary.