Curiosii for ever!: Car repair manuals for everyone.

Cooling Fan Schematic - Manual Revision

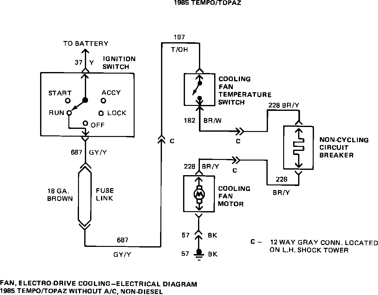
Article No. 85-5-3


EVTM (ELECTRICAL VACUUM TROUBLE SHOOTING MANUAL) REVISED COOLING FAN SCHEMATIC - 1985 TEMPO/TOPAZ

FORD 1985 TEMPO

LINCOLN-MERCURY 1985 TOPAZ

The electrical schematic on Page 123 of the 1985 Tempo/Topaz EVTM for the cooling fan W/O A/C (gasoline). 50 states, has been revised.

Figure 3:




The attached electrical schematic (Figure 3) should be inserted in the 1985 Tempo/Topaz Electrical and Vacuum Trouble Shooting Manual.
WARRANTY STATUS: "INFORMATION ONLY"