Curiosii for ever!
: Car repair manuals for everyone.
Home
>>
Mercury
>>
1985
>>
Cougar/XR7 V6-232 3.8L
>>
Repair and Diagnosis
>>
Relays and Modules
>>
Relays and Modules - Instrument Panel
>>
Speedometer Module
>>
Diagrams
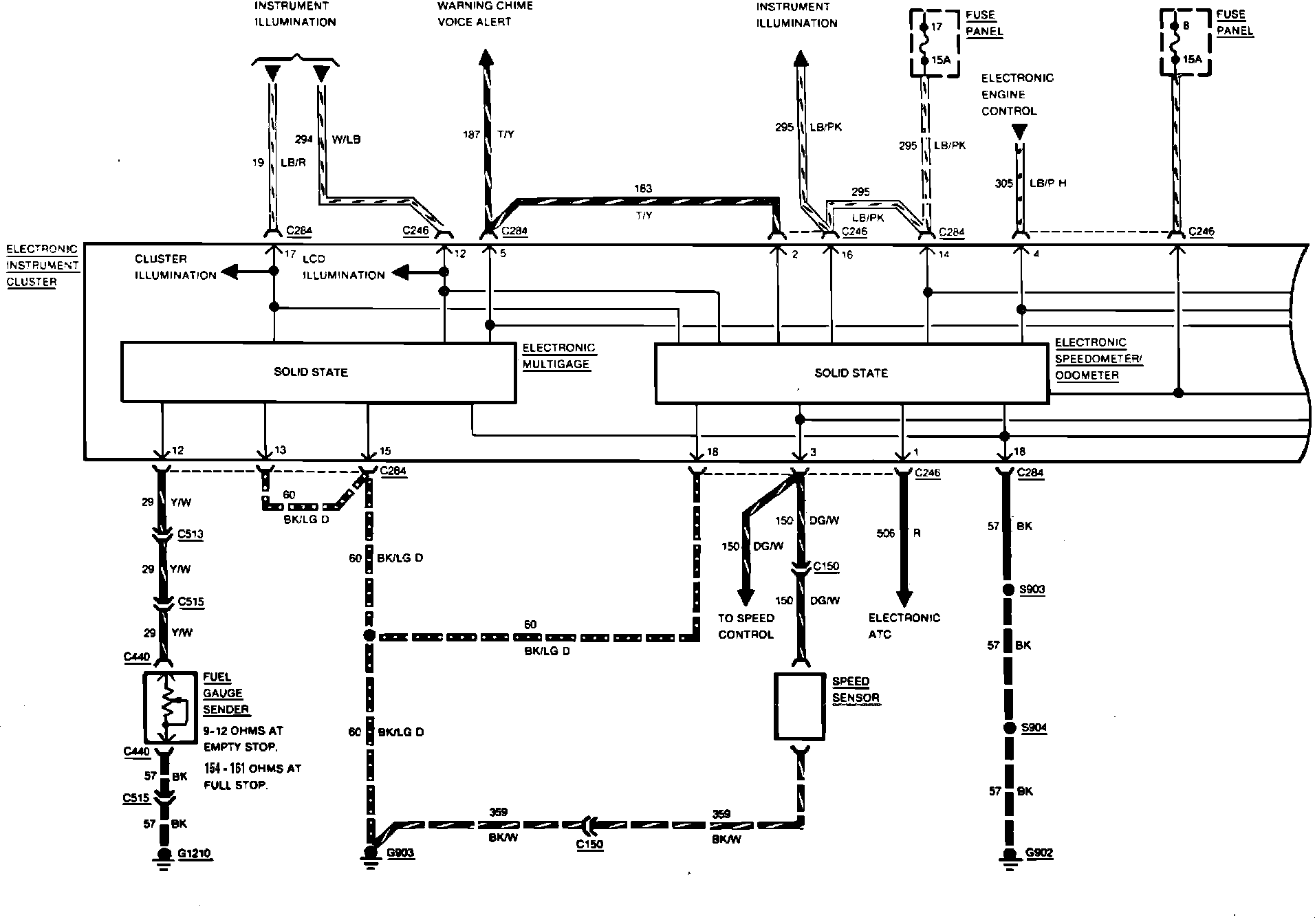
Speedometer Module: Diagrams
Electronic Fuel Gauge & Speed Indicator Wiring Circuit (Part 1 Of 2):