Curiosii for ever!: Car repair manuals for everyone.

Charging System: Description and Operation

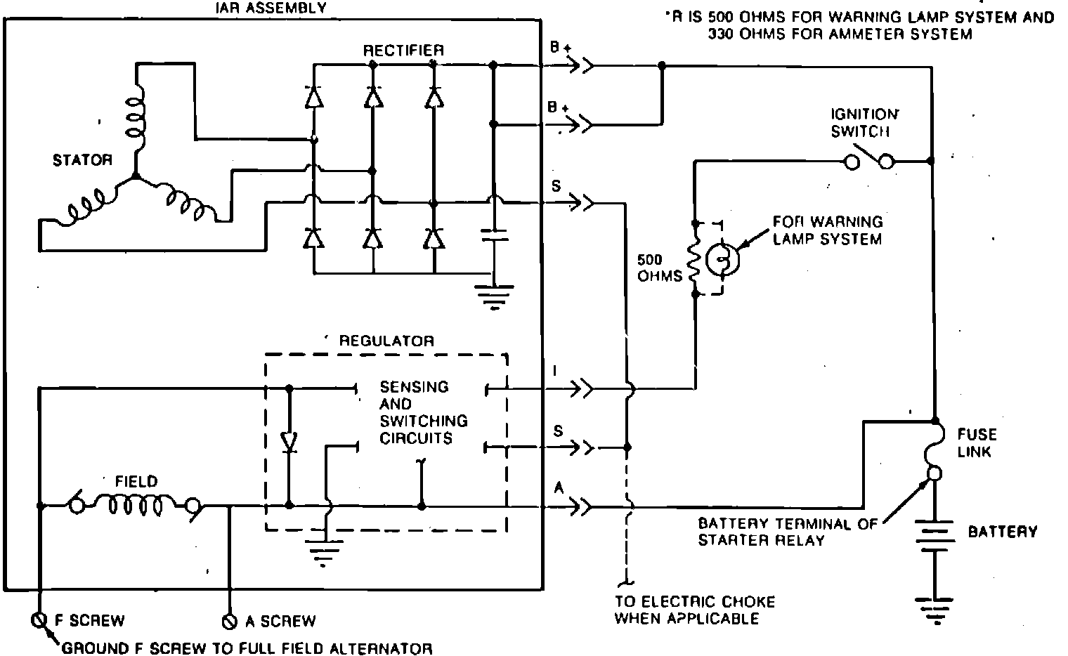
Fig. 1 Typical indicator light charging circuit. Exc. 1985---87 alternator w/integral regulator:




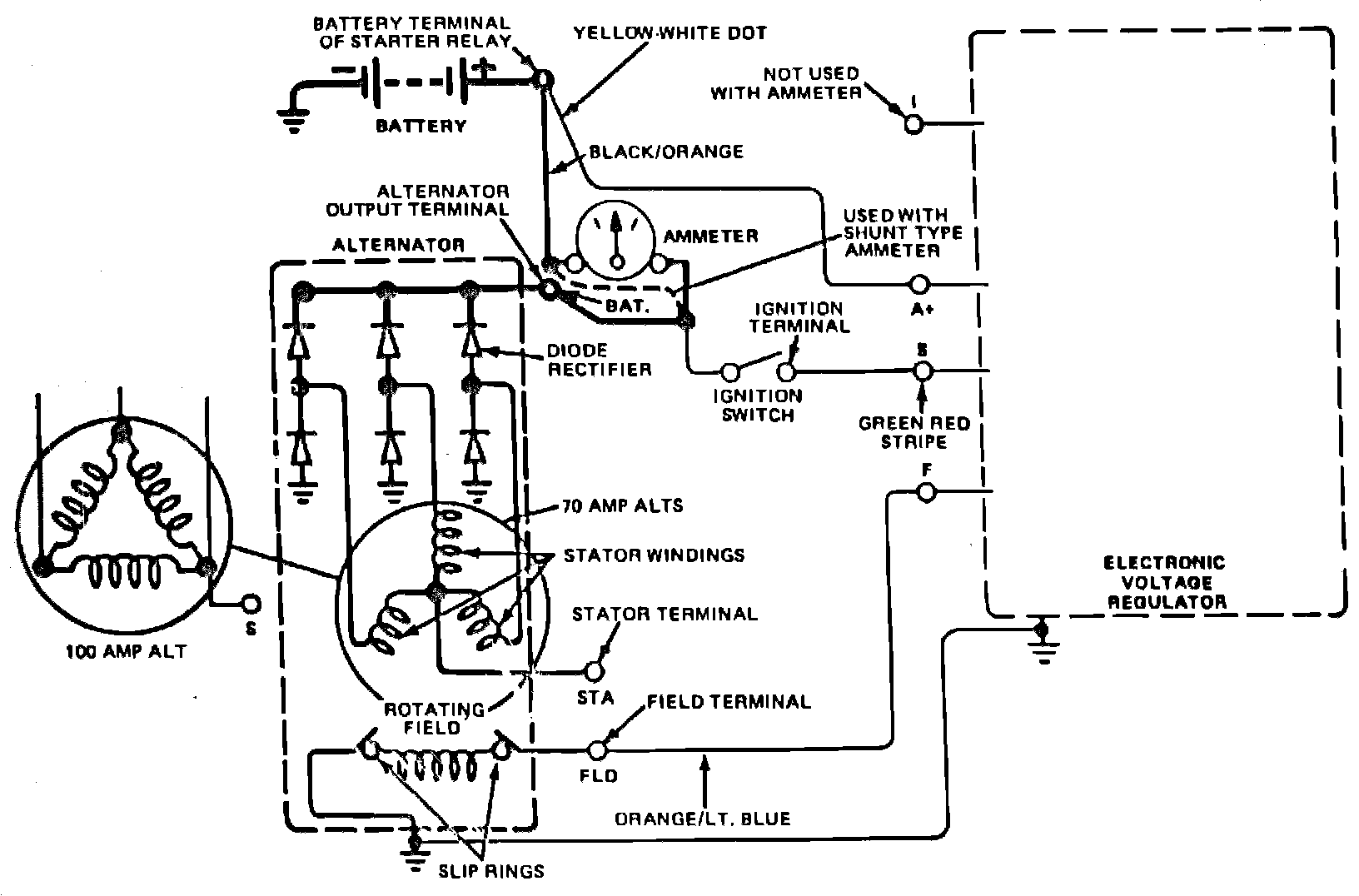
Fig. 2 Alternator charging circuit. 1985---87 alternator w/integral regulator:




Fig. 3 Ammeter charging circuit. Exc. 1985---87 alternator w/integral regulator:





A charge indicator lamp or ammeter can be used in charging system. If a charge indicator lamp is used in the charging system, Figs. 1 and 2, the system operation is as follows: when the ignition switch is turned ON, a small electrical current flows through the lamp filament (turning the lamp on) and through the alternator regulator to the alternator field. When the engine is started, the alternator field rotates and produces a voltage in the stator winding. When the voltage at the alternator stator terminal reaches about 3 volts, the regulator field relay closes. This puts the same voltage potential on both sides of the charge indicator lamp causing it to go out. When the field relay has closed, current passes through the regulator A terminal and is metered to the alternator field. If an ammeter is used in the charging system, Figs. 2 and 3, the regulator 1 terminal and the alternator stator terminal are not used. When the ignition switch is turned ON, the field relay closes and electrical current passes through the regulator A terminal and is metered to the alternator field. When the engine is started, the alternator field rotates causing the alternator to operate. Some vehicles are equipped with electronic voltage regulators. These solid state regulators are used in conjunction with other components in the charging system such as an alternator with a high field current requirement, a warning indicator lamp shunt resistor (500 ohms) and a wiring harness with a regulator connector. Some 1985---87 vehicles are equipped with Integral Alternator/Regulator (IAR) charging system. This system has a solid state voltage regulator located in the rear of the alternator. When replacing system components, note the following precautions:
1. Always use the proper alternator in the system.
2. Do not use an electro-mechanical regulator in the system since the wiring harness connector will not index properly with this type of regulator.
3. On models with external voltage regulator, the electronic regulators are color coded for proper installation. The black color coded unit is installed in systems equipped with a warning indicator lamp. The blue color coded regulator is installed in systems equipped with an ammeter.
4. The systems use a 500 ohm resistor on the rear of the instrument cluster on vehicles equipped with a warning indicator lamp. On systems with an indicator lamp, closing the ignition switch energizes the warning lamp and turns on the regulator output stage. The alternator receives maximum field current and is ready to generate an output voltage. As the alternator rotor speed increases, the output and stator terminal voltages increase from zero to the system regulation level determined by the regulator setting. When the ignition switch is turned off, the solid state relay circuit turns the output stage off, interrupting current flow through the regulator so there is not a current drain on the battery. On vehicles equipped with an ammeter, the operating principle is similar. The ammeter indicates current flow into (charge) or out of (discharge) the vehicle battery.