Curiosii for ever!
: Car repair manuals for everyone.
Home
>>
Mercury
>>
1984
>>
Capri L4-140 2.3L SOHC
>>
Repair and Diagnosis
>>
Relays and Modules
>>
Relays and Modules - Cooling System
>>
Radiator Cooling Fan Control Module
>>
Diagrams
>>
Electrical Diagrams
Electrical Diagrams
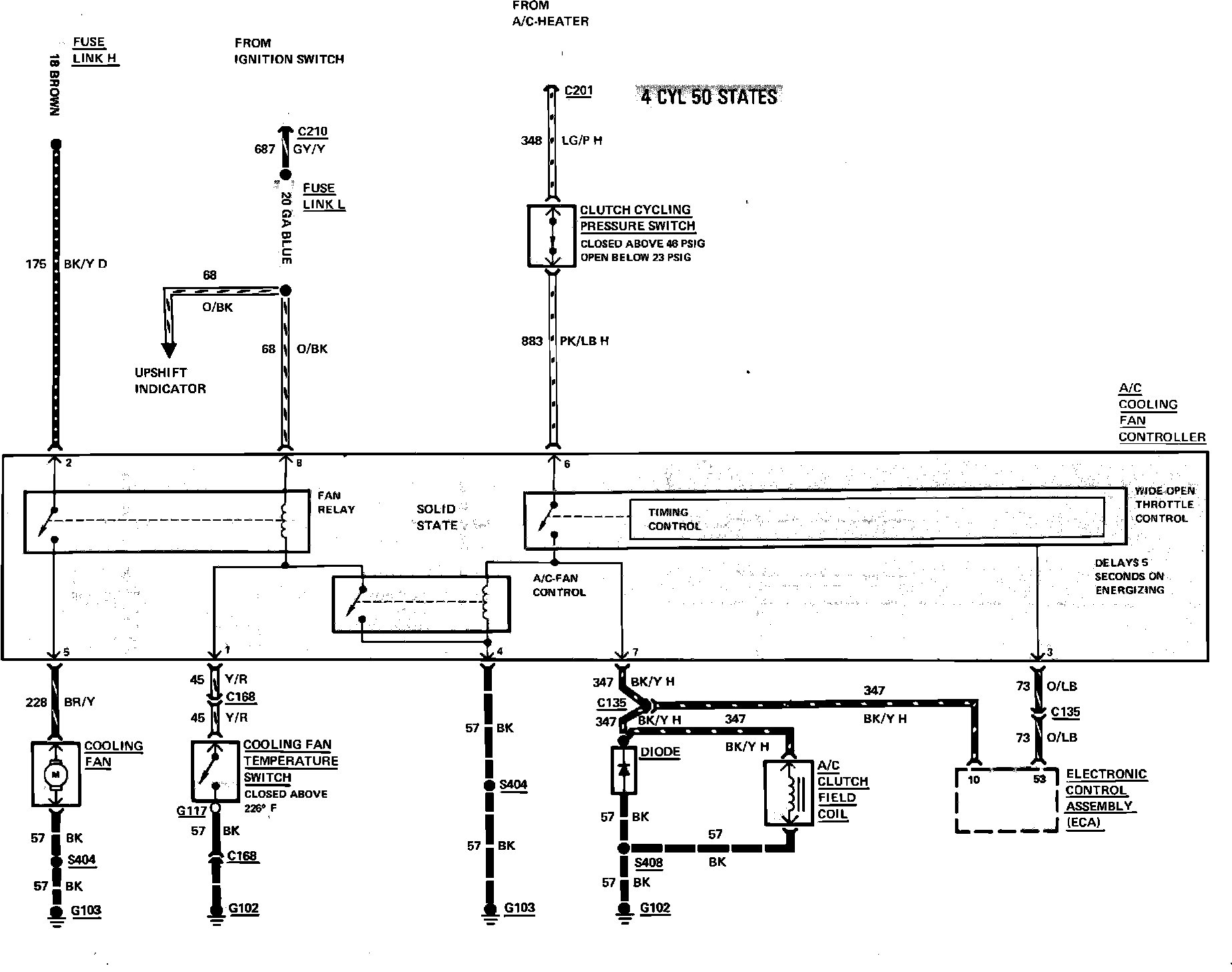
Fig. 10 Air conditioning compressor clutch & cooling fan wiring circuit. 1984 Capri & Mustang with 4 cyl engine less turbocharger: