Curiosii for ever!
: Car repair manuals for everyone.
Home
>>
Mercury
>>
1982
>>
Grand Marquis V8-351 5.8L
>>
Repair and Diagnosis
>>
Powertrain Management
>>
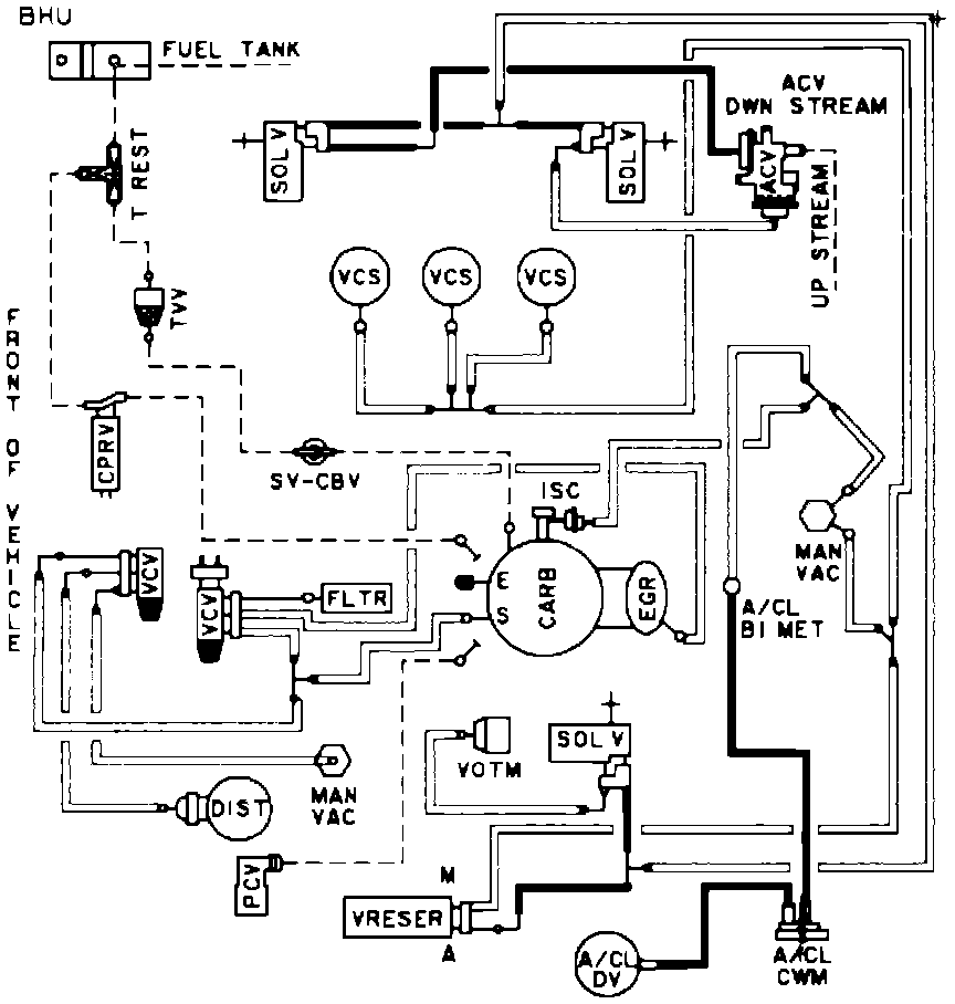
Emission Control Systems
>>
Diagrams
>>
With Thermactor
>>
Calib. Code 2-24P-R11
Calib. Code 2-24P-R11
Vacuum Hose Routing: