Curiosii for ever!
: Car repair manuals for everyone.
Home
>>
Mercury
>>
1982
>>
Grand Marquis V8-255 4.2L
>>
Repair and Diagnosis
>>
Powertrain Management
>>
Ignition System
>>
Diagrams
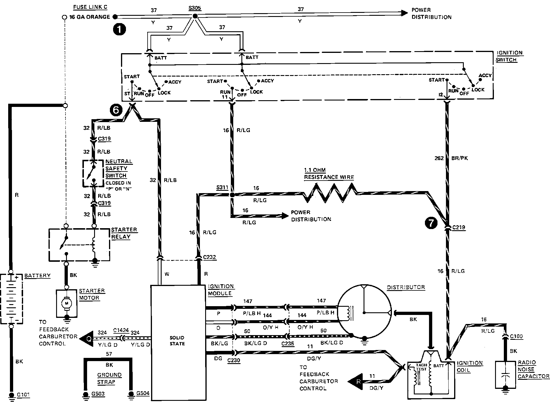
Ignition System: Diagrams
Wiring Diagram - Start/Ignition: