Curiosii for ever!: Car repair manuals for everyone.

Located In Engine Compartment With Two Hall Elements




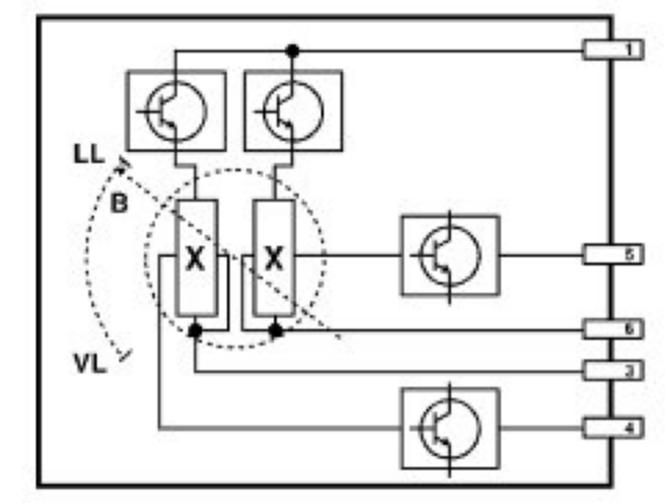
Pedal Value Sensor, Design




B37 Pedal value sensor (with Hall principle)




Illustration shows internal circuitry of pedal value sensor B37 (with Hall principle)
B magnetic flux density
X Component standard for Hall element

The pedal value sensor based on the Hall principle consists of two Hall elements, 2 magnets, electronics and a restoring spring. The magnets are moved by means of the linkage or cable attached to the pedal value sensor and thus alter the direction of the magnetic field relative to the fixed Hall elements. This produces a change in the voltage. The pedal value sensor is supplied with 5V only at pin 1. Pin 2 is not connected internally. The information regarding the accelerator pedal position is passed to the engine control module by means of two voltages (pin 4: approx. 0 to 2.25V and pin 5: approx. 0 to 4.5V). The pedal value sensor with potentiometer can be replaced with the pedal value sensor based on the Hall principle (but not vice versa).