Kickdown Switch, Design
Kickdown Switch, Design
Illustration shows accelerator pedal module with kickdown switch (S16/6).
Was only installed until about 7/02. One then used the accelerator pedal module with kick-down simulator (a).
Illustration shows accelerator pedal module with kickdown simulator (a).
1 Base plate
2 Pedal lever
3 Friction ring
4 Friction cables with spring
10 Spline shaft
11 Accelerator pedal
14 Detent plate for attaching accelerator pedal 15 Cap
16 Housing of pedal value sensor
17 Cover
18 Shaft with magnet mount
19 Ring magnet
20 Sealing ring
21 Printed circuit board with stator and Hall electronics
B37 Accelerator pedal sensor
S16/6 Kickdown switch (up to 7/02)
A Kickdown simulator
Note: Replace accelerator pedal module always complete!
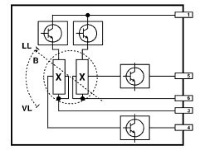
Illustration shows internal circuitry of pedal value sensor B37 (Hall principle)
B Magnetic flux density
X Component standard for Hall element
LL Closed throttle position.
VL Full-load position
The sensor on the accelerator pedal which works according to the Hall principle is integrated into the pedal lever axis. It consists of a shaft with ring magnet. This rotates in a printed circuit board with stator in the fixed Hall elements. This produces a change in the voltage.
The accelerator pedal sensor is supplied by the engine control unit with 5 V. The information regarding the accelerator pedal position is passed on to the engine control unit by means of two voltages (pin 4: approx. 0 to 2.25 V and pin 5: approx. 0 to 4.5V).
The kick-down switch (S16/6) was no longer used from 7/02. Full load recognition takes place now over the signal from the accelerator pedal sensor. The pressure point on the accelerator pedal is simulated before achieving the full load position.