Curiosii for ever!
: Car repair manuals for everyone.
Home
>>
Mazda
>>
2012
>>
MX-5 Miata L4-2.0L
>>
Repair and Diagnosis
>>
Windows and Glass
>>
Windows
>>
Testing and Inspection
>>
Symptom Related Diagnostic Procedures
>>
Power Window System
>>
System Wiring Diagram
System Wiring Diagram
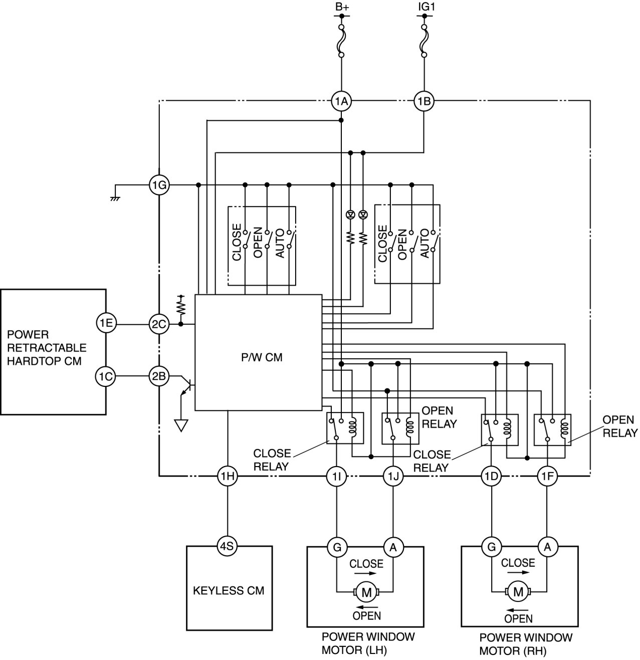
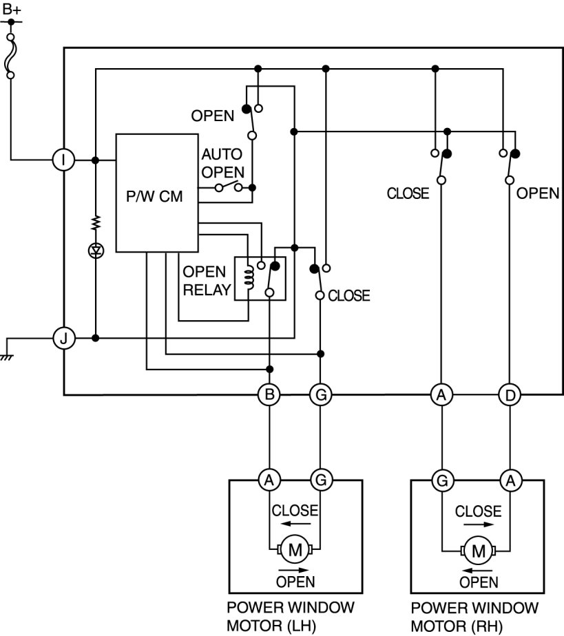
POWER WINDOW SYSTEM WIRING DIAGRAM [POWER WINDOW SYSTEM]
Power Retractable Hardtop Model (with exterior open function)
Soft-top Model