Curiosii for ever!
: Car repair manuals for everyone.
Home
>>
Mazda
>>
2012
>>
6 L4-2.5L
>>
Repair and Diagnosis
>>
Wiper and Washer Systems
>>
Description and Operation
Wiper and Washer Systems: Description and Operation
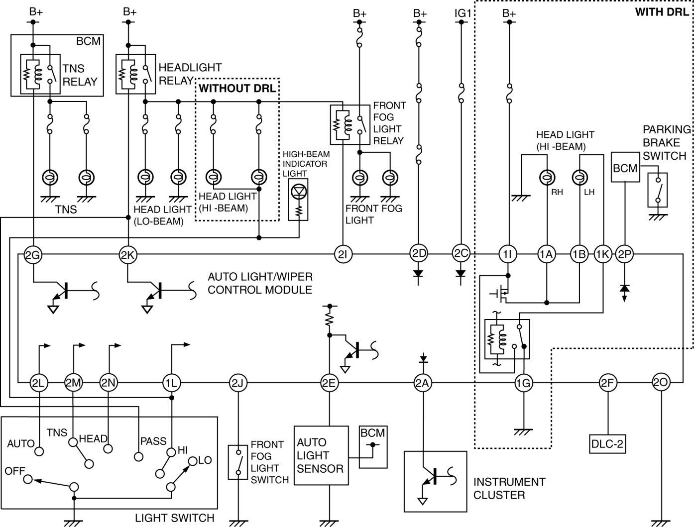
ON-BOARD DIAGNOSTIC WIRING DIAGRAM [AUTO LIGHT/
WIPER CONTROL MODULE
]