Curiosii for ever!
: Car repair manuals for everyone.
Home
>>
Mazda
>>
2012
>>
6 L4-2.5L
>>
Repair and Diagnosis
>>
Lighting and Horns
>>
Description and Operation
>>
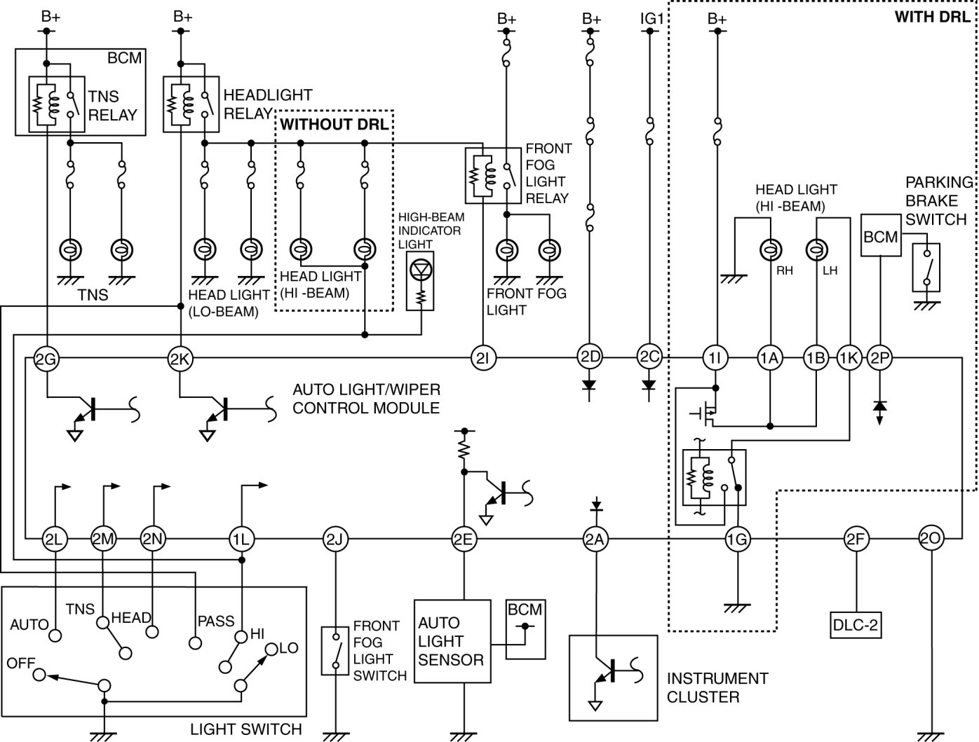
DRL And Auto Light
DRL And Auto Light
DRL AND AUTO LIGHT SYSTEM WIRING DIAGRAM