Curiosii for ever!: Car repair manuals for everyone.

Determining Open Circuit Location





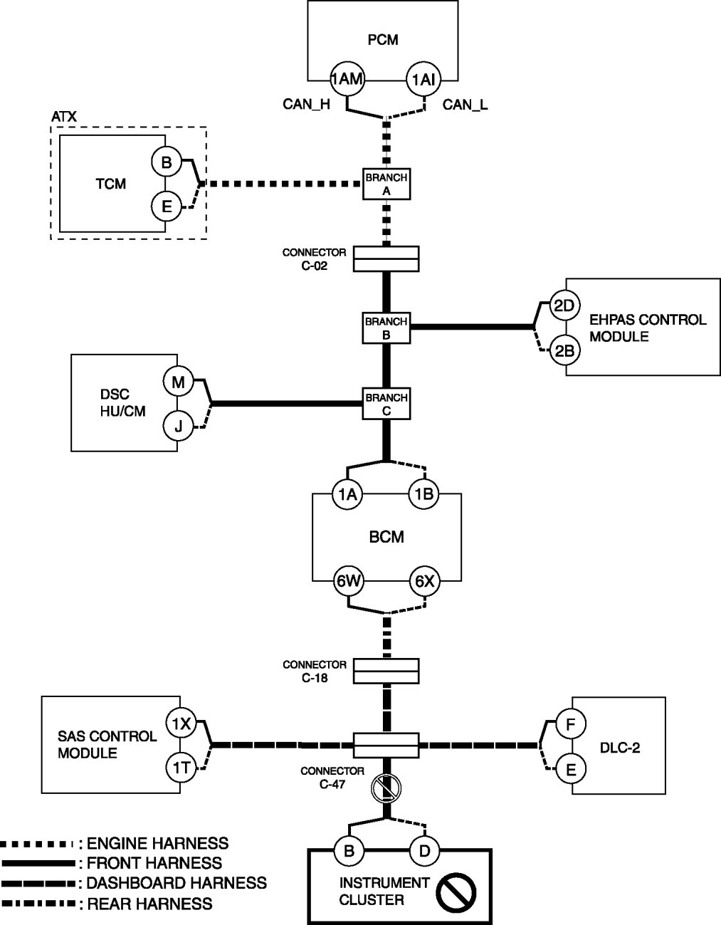
DETERMINING OPEN CIRCUIT LOCATION (HS-CAN) [MULTIPLEX COMMUNICATION SYSTEM]

CAUTION:
- First perform the following malfunction diagnosis according to the Initial Inspection and Diagnostic Overview troubleshooting procedure.
- If the malfunctioning part is detected in the communication line, before disconnecting the related connector for inspection, press the connector in the connection direction to verify that there is no looseness or disconnection.
- When disconnecting the connector, verify that there is no damage, deformation, or corrosion of the connector terminals.

1. Verify the CAN system-related module DTCs and the failed module on the M-MDS screen.

2. Look for a DTC display pattern and failed module display pattern in tandem which match.
NOTE:
- A triangle " - " in the DTC output pattern indicates that the DTC may be displayed depending on the malfunction detection conditions. If it is not displayed, the malfunctioning part can be determined by checking only for " x ".
- If any of the following DTCs is displayed alone, perform the applicable DTC inspection. Multiplex Communication System - DTC Table

- TCM (TCM): U0401:00, U0415:00
- EHPAS control module (EPS): U2023
- DSC HU/CM (ABS): U0401:00, U0402:00, U0422:00, U0428:62, U428:64
- BCM (BCM/GEM): U0401:68
- Instrument cluster (IC): U0401:68, U0401:92, U0402:68, U0402:92, U0415:68, U0415:92, U0452:92, U2005:86

3. Refer to the matching tandem diagnostic results (A to K) and inspect the possible cause and inspection item.

4. Perform the DTC inspection after the repair procedure.

- If any DTC is displayed, return to Initial Inspection and Diagnostic Overview.

DTC output pattern and malfunctioning part
Cross (x): Communication error-related DTC and failed module Hyphen (-): Error signal-related DTC may be indicated









*1
ATX
*2
MTX

A

ATX

Possible cause
- Connector terminal disconnection, poor contact, damage, deformation, corrosion
- Open circuit in wiring harness between PCM and branch A
- PCM malfunction

System wiring diagram






Inspection item
- PCM connector
- Wiring harness between PCM terminal 1AM and branch A
- Wiring harness between PCM terminal 1AI and branch A
- PCM

MTX

Possible cause
- Connector terminal disconnection, poor contact, damage, deformation, corrosion
- Open circuit in wiring harness between PCM and connector C-02
- Open circuit in wiring harness between connector C-02 and branch A
- Connector C-02 malfunction
- PCM malfunction

System wiring diagram






Inspection item
- PCM connector
- Connector C-02
- Wiring harness between PCM terminal 1AM and connector C-02
- Wiring harness between PCM terminal 1AI and connector C-02
- Wiring harness between connector C-02 and branch A
- PCM

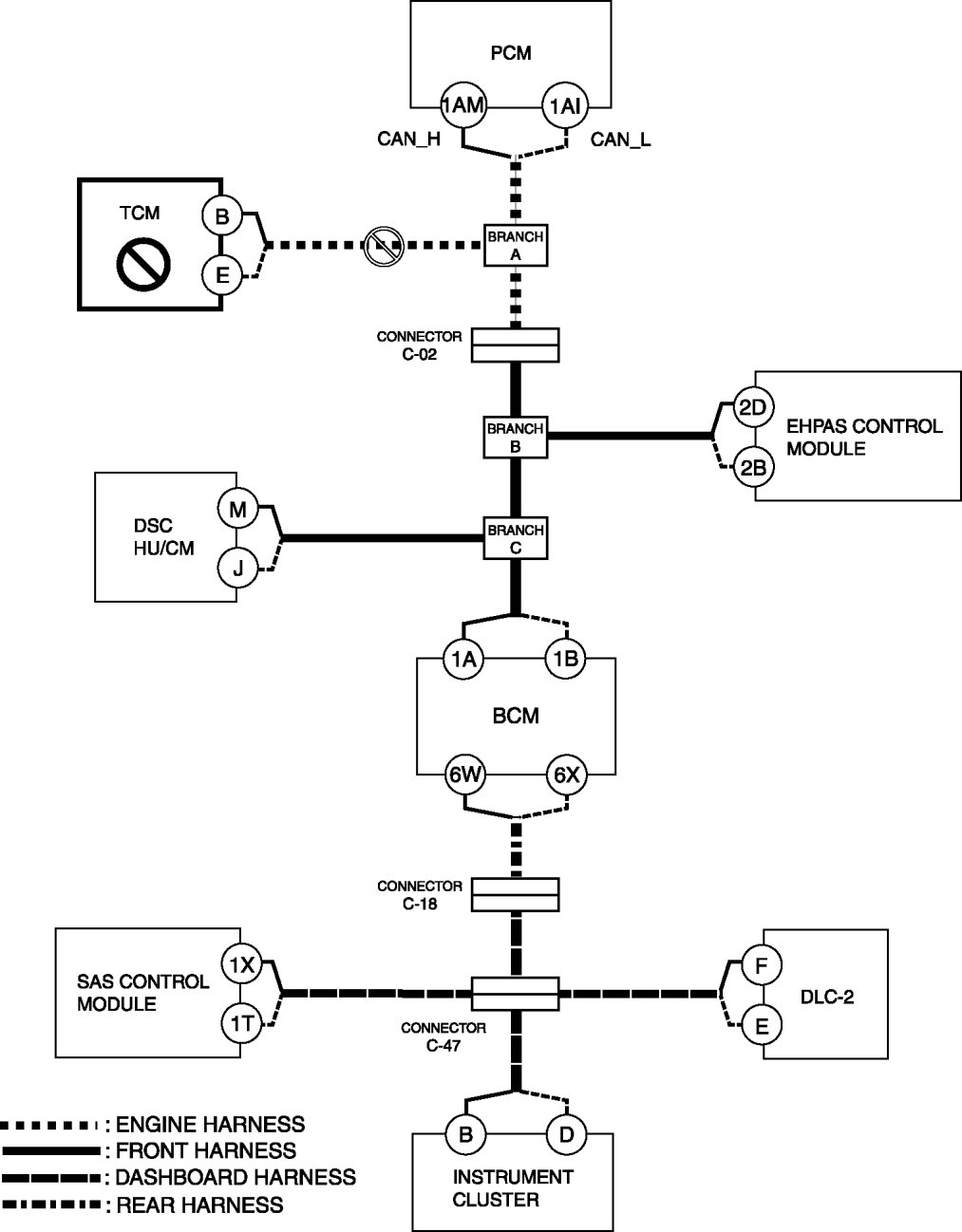
B

Possible cause

- Connector terminal disconnection, poor contact, damage, deformation, corrosion
- Open circuit in wiring harness between TCM and branch A
- TCM malfunction

System wiring diagram





Inspection item

- TCM connector
- Wiring harness between TCM terminal B and branch A
- Wiring harness between TCM terminal E and branch A
- TCM

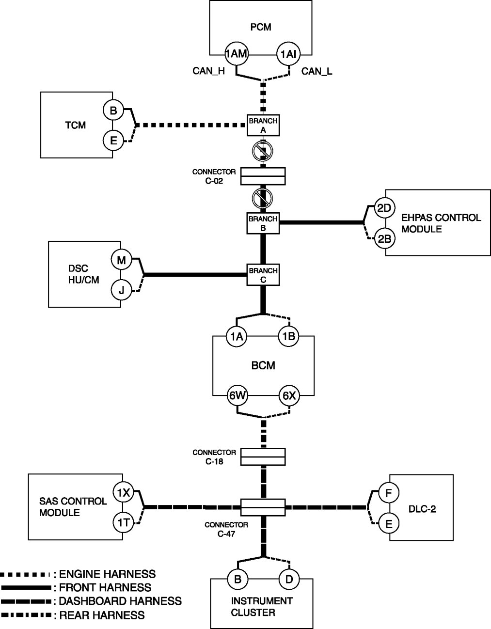
C

Possible cause

- Connector terminal disconnection, poor contact, damage, deformation, corrosion
- Open circuit in wiring harness between branch A and connector C-02
- Open circuit in wiring harness between connector C-02 and branch B
- Connector C-02 malfunction

System wiring diagram





Inspection item

- Connector C-02
- Wiring harness between branch A and connector C-02
- Wiring harness between connector C-02 and branch B

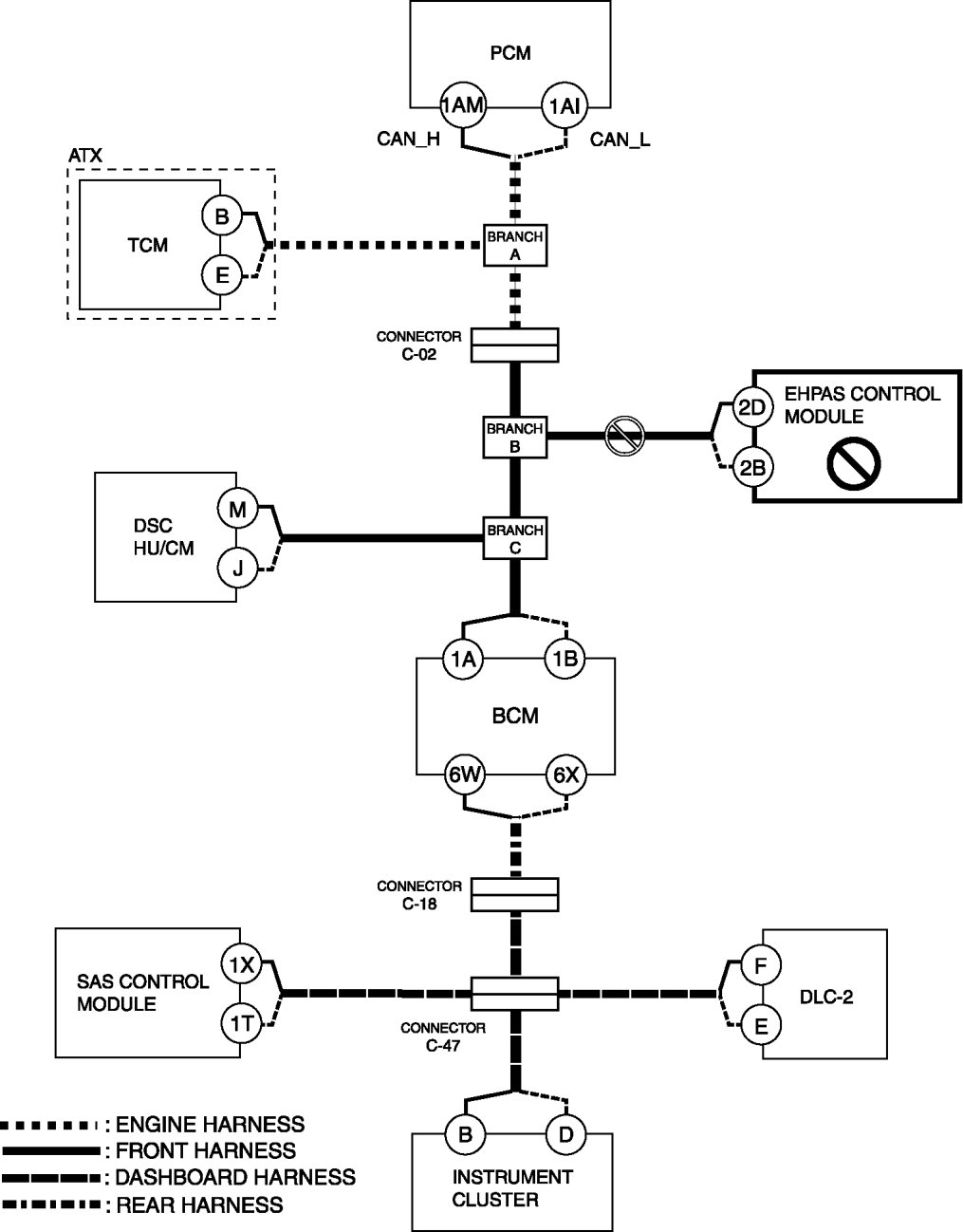
D

Possible cause

- Connector terminal disconnection, poor contact, damage, deformation, corrosion
- Open circuit in wiring harness between EHPAS control module and branch B
- EHPAS control module malfunction

System wiring diagram





Inspection item

- EHPAS control module connector
- Wiring harness between EHPAS control module terminal 2D and branch B
- Wiring harness between EHPAS control module terminal 2B and branch B
- EHPAS control module

E

Possible cause

- Connector terminal disconnection, poor contact, damage, deformation, corrosion
- Open circuit in wiring harness between branch B and branch C

System wiring diagram





Inspection item

- Wiring harness between branch B and branch C

F

Possible cause

- Connector terminal disconnection, poor contact, damage, deformation, corrosion
- Open circuit in wiring harness between DSC HU/CM and branch C
- DSC HU/CM malfunction

System wiring diagram





Inspection item

- DSC HU/CM connector
- Wiring harness between DSC HU/CM terminal M and branch C
- Wiring harness between DSC HU/CM terminal J and branch C
- DSC HU/CM

G

Possible cause

- Connector terminal disconnection, poor contact, damage, deformation, corrosion
- Open circuit in wiring harness between branch C and BCM

System wiring diagram





Inspection item

- BCM connector
- Wiring harness between branch C and BCM terminal 1A
- Wiring harness between branch C and BCM terminal 1B

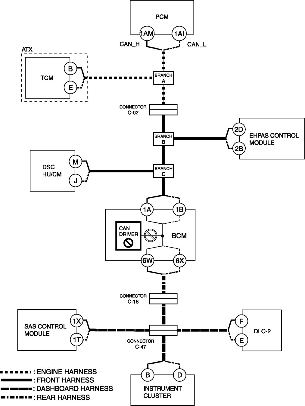
H

Possible cause

- Connector terminal disconnection, poor contact, damage, deformation, corrosion
- BCM malfunction

System wiring diagram





Inspection item

- BCM

I

Possible cause

- Connector terminal disconnection, poor contact, damage, deformation, corrosion
- Open circuit in wiring harness between BCM and connector C-18
- Open circuit in wiring harness between connector C-18 and connector C-47
- Connector C-18 malfunction
- Connector C-47 malfunction

System wiring diagram





Inspection item

- BCM connector
- Connector C-18
- Connector C-47
- Wiring harness between BCM terminal 6W and connector C-18
- Wiring harness between BCM terminal 6X and connector C-18
- Wiring harness between connector C-18 and connector C-47

J

Possible cause

- Connector terminal disconnection, poor contact, damage, deformation, corrosion
- Open circuit in wiring harness between SAS control module and connector C-47
- Connector C-47 malfunction
- SAS control module malfunction

System wiring diagram





Inspection item

- SAS control module connector
- Connector C-47
- Wiring harness between SAS control module terminal 1X and connector C-47
- Wiring harness between SAS control module terminal 1T and connector C-47
- SAS control module

K

Possible cause

- Connector terminal disconnection, poor contact, damage, deformation, corrosion
- Open circuit in wiring harness between instrument cluster and connector C-47
- Connector C-47 malfunction
- Instrument cluster malfunction

System wiring diagram





Inspection item

- Instrument cluster connector
- Connector C-47
- Wiring harness between instrument cluster terminal B and connector C-47
- Wiring harness between instrument cluster terminal D and connector C-47
- Instrument cluster