Curiosii for ever!: Car repair manuals for everyone.

Determining Open Circuit Location (MS-CAN) [Multiplex Communication System]





DETERMINING OPEN CIRCUIT LOCATION (MS-CAN) [MULTIPLEX COMMUNICATION SYSTEM]

CAUTION:
- Perform the following malfunction diagnosis only when it is diagnosed with an open circuit by Controller Area Network (CAN) Malfunction Diagnosis Flow [Multiplex Communication System].
- If the malfunctioning part is detected in the communication line, before disconnecting the related connector for inspection, press the connector in the connection direction to verify that there is no looseness or disconnection.
- When disconnecting the connector, verify that there is no damage, deformation, or corrosion of the connector terminals.

1. Verify DTCs of the modules related to the CAN system.

2. Apply the communication error DTC and the failed module to Diagnostic Table for Determining Malfunctioning Part, and select the possible cause for the diagnostic result and the reference for the inspection item.
NOTE:
- The open circuit location can be determined by the DTCs indicated in Diagnostic Table for Determining Malfunctioning Part chart. DTCs not listed in the chart are not used for the determination of the open circuit location.

3. Inspect the possible cause and inspection item of the applicable malfunctioning part.

4. After repairing, return to Controller Area Network (CAN) Malfunction Diagnosis Flow [Multiplex Communication System] and verify that the repairs have been completed.

Diagnostic Table for Determining Malfunctioning Part
Cross (x): Displayed





*1
The DTC is displayed on M-MDS.
*2
The DTC is displayed on the information display.

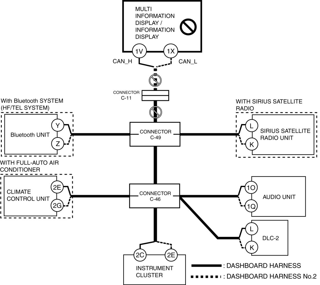
A

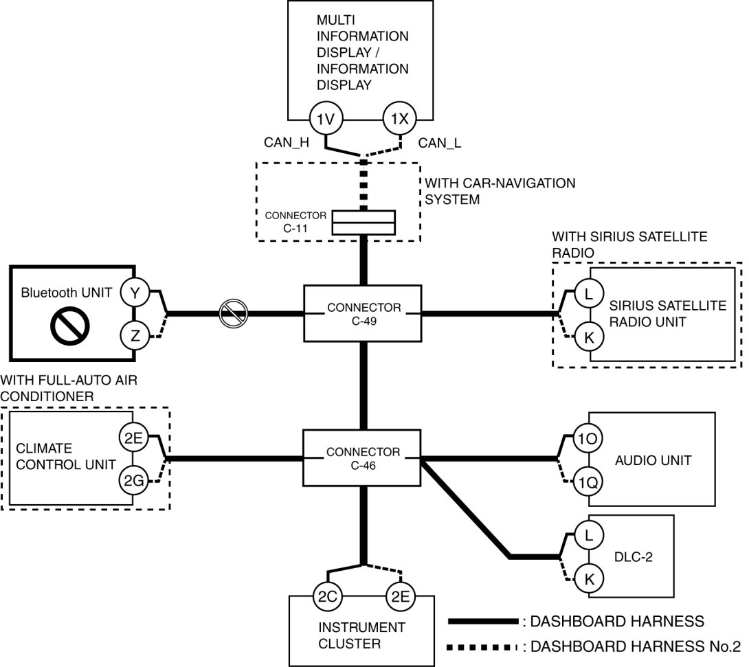
With car-navigation system

Possible cause
- Connector terminal disconnection, poor contact, damage, deformation, corrosion
- Open circuit in wiring harness between multi information display/information display and connector C-11
- Open circuit in wiring harness between connector C-11 and connector C-49
- Connector C-11 malfunction
- Connector C-49 malfunction
- Multi information display/information display malfunction

System wiring diagram






Inspection item
- Multi information display/information display connector
- Connector C-11
- Connector C-49
- Wiring harness between multi information display/information display terminal 1V and connector C-11
- Wiring harness between multi information display/information display terminal 1X and connector C-11
- Wiring harness between connector C-11 and connector C-49
- Multi information display/information display

Without car-navigation system

Possible cause
- Connector terminal disconnection, poor contact, damage, deformation, corrosion
- Open circuit in wiring harness between information display and connector C-49
- Connector C-49 malfunction
- Information display malfunction

System wiring diagram






Inspection item
- Information display connector
- Connector C-49
- Wiring harness between information display terminal 1V and connector C-49
- Wiring harness between information display terminal 1X and connector C-49
- Information display

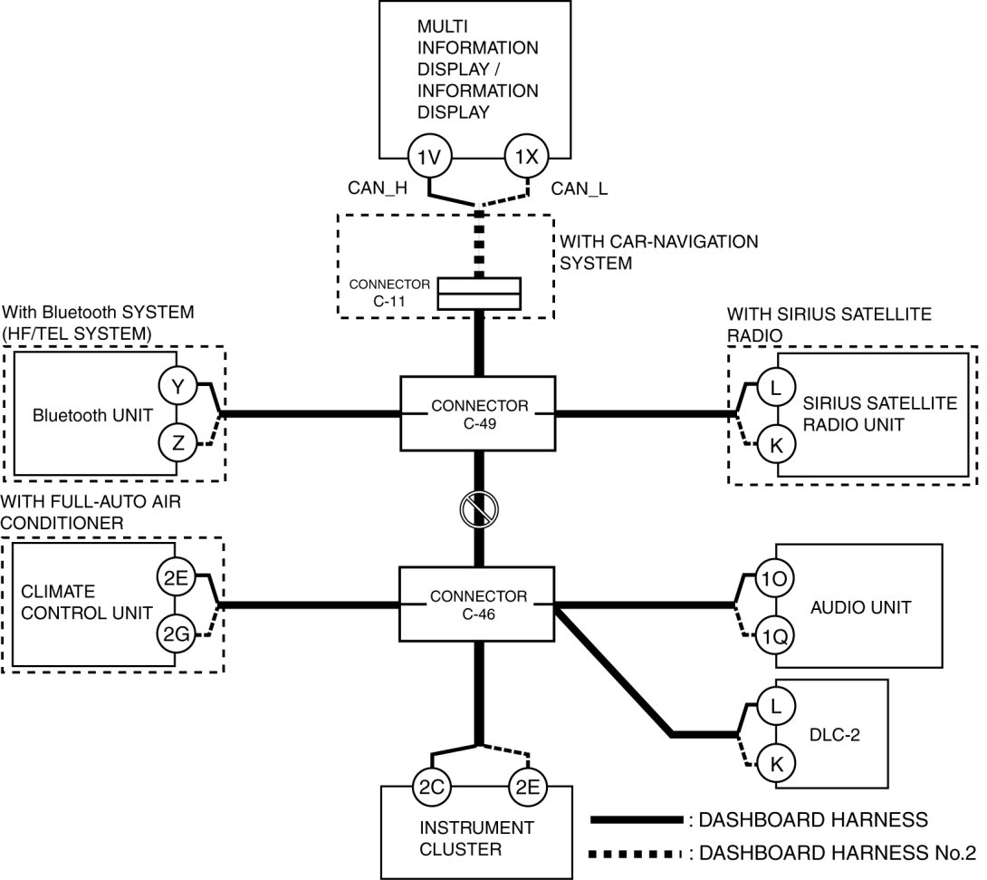
B

Possible cause

- Connector terminal disconnection, poor contact, damage, deformation, corrosion
- Open circuit in wiring harness between Bluetooth unit and connector C-49
- Connector C-49 malfunction
- Bluetooth unit malfunction

System wiring diagram





Inspection item

- Bluetooth unit connector
- Connector C-49
- Wiring harness between Bluetooth unit terminal Y and connector C-49
- Wiring harness between Bluetooth unit terminal Z and connector C-49
- Bluetooth unit

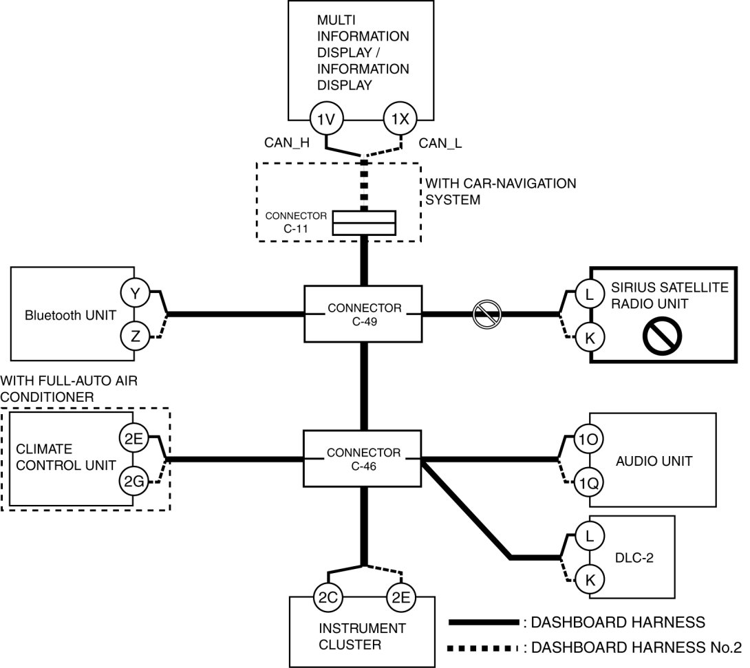
C

Possible cause

- Connector terminal disconnection, poor contact, damage, deformation, corrosion
- Open circuit in wiring harness between SIRIUS satellite radio unit and connector C-49
- Connector C-49 malfunction
- SIRIUS satellite radio unit malfunction

System wiring diagram





Inspection item

- SIRIUS satellite radio unit connector
- Connector C-49
- Wiring harness between SIRIUS satellite radio unit terminal L and connector C-49
- Wiring harness between SIRIUS satellite radio unit terminal K and connector C-49
- SIRIUS satellite radio unit

D

Possible cause

- Connector terminal disconnection, poor contact, damage, deformation, corrosion
- Open circuit in wiring harness between connector C-49 and connector C-46
- Connector C-49 malfunction
- Connector C-46 malfunction

System wiring diagram





Inspection item

- Connector C-49
- Connector C-46
- Wiring harness between connector C-49 and connector C-46

E

Possible cause

- Connector terminal disconnection, poor contact, damage, deformation, corrosion
- Open circuit in wiring harness between climate control unit and connector C-46
- Connector C-46 malfunction
- Climate control unit malfunction

System wiring diagram





Inspection item

- Climate control unit connector
- Connector C-46
- Wiring harness between climate control unit terminal 2E and connector C-46
- Wiring harness between climate control unit terminal 2G and connector C-46
- Climate control unit

F

Possible cause

- Connector terminal disconnection, poor contact, damage, deformation, corrosion
- Open circuit in wiring harness between audio unit and connector C-46
- Connector C-46 malfunction
- Audio unit malfunction

System wiring diagram





Inspection item

- Audio unit connector
- Connector C-46
- Wiring harness between audio unit terminal 1O and connector C-46
- Wiring harness between audio unit terminal 1Q and connector C-46
- Audio unit

G

Possible cause

- Connector terminal disconnection, poor contact, damage, deformation, corrosion
- Open circuit in wiring harness between instrument cluster and connector C-46
- Connector C-46 malfunction
- Instrument cluster malfunction

System wiring diagram





Inspection item

- Instrument cluster connector
- Connector C-46
- Wiring harness between instrument cluster terminal 2C and connector C-46
- Wiring harness between instrument cluster terminal 2E and connector C-46
- Instrument cluster