Curiosii for ever!
: Car repair manuals for everyone.
Home
>>
Mazda
>>
2009
>>
6 V6-3.7L
>>
Repair and Diagnosis
>>
Wiper and Washer Systems
>>
Description and Operation
Wiper and Washer Systems: Description and Operation
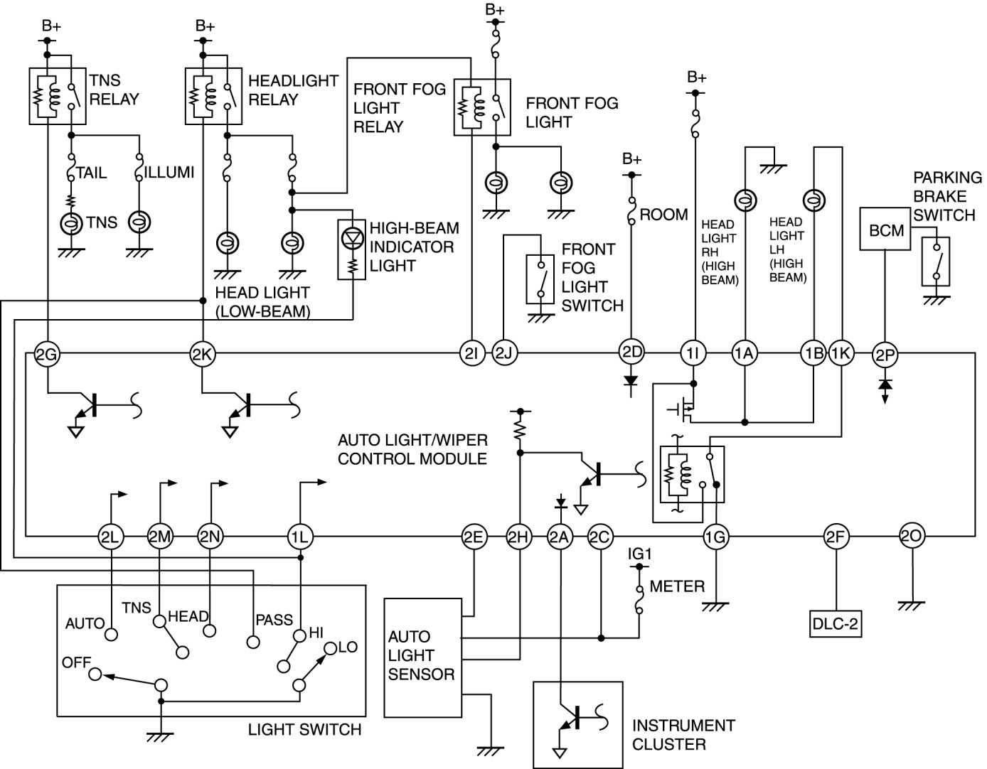
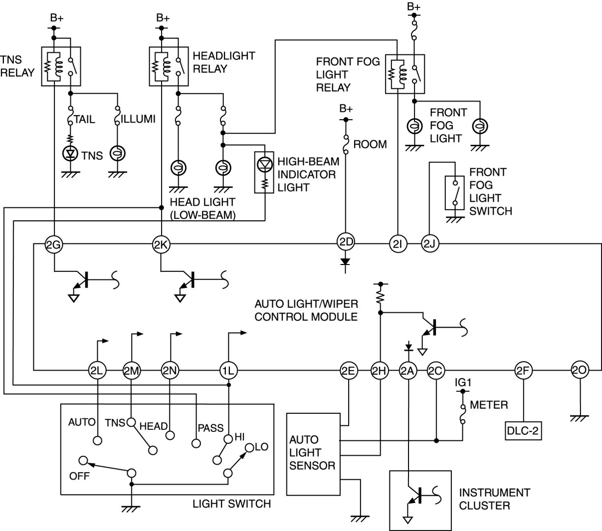
ON-BOARD DIAGNOSTIC WIRING DIAGRAM [AUTO LIGHT/
WIPER CONTROL MODULE
]
Vehicles With DRL
Vehicles Without DRL