Curiosii for ever!
: Car repair manuals for everyone.
Home
>>
Mazda
>>
2009
>>
5 L4-2.3L
>>
Repair and Diagnosis
>>
Brakes and Traction Control
>>
Testing and Inspection
>>
Scan Tool Testing and Procedures
>>
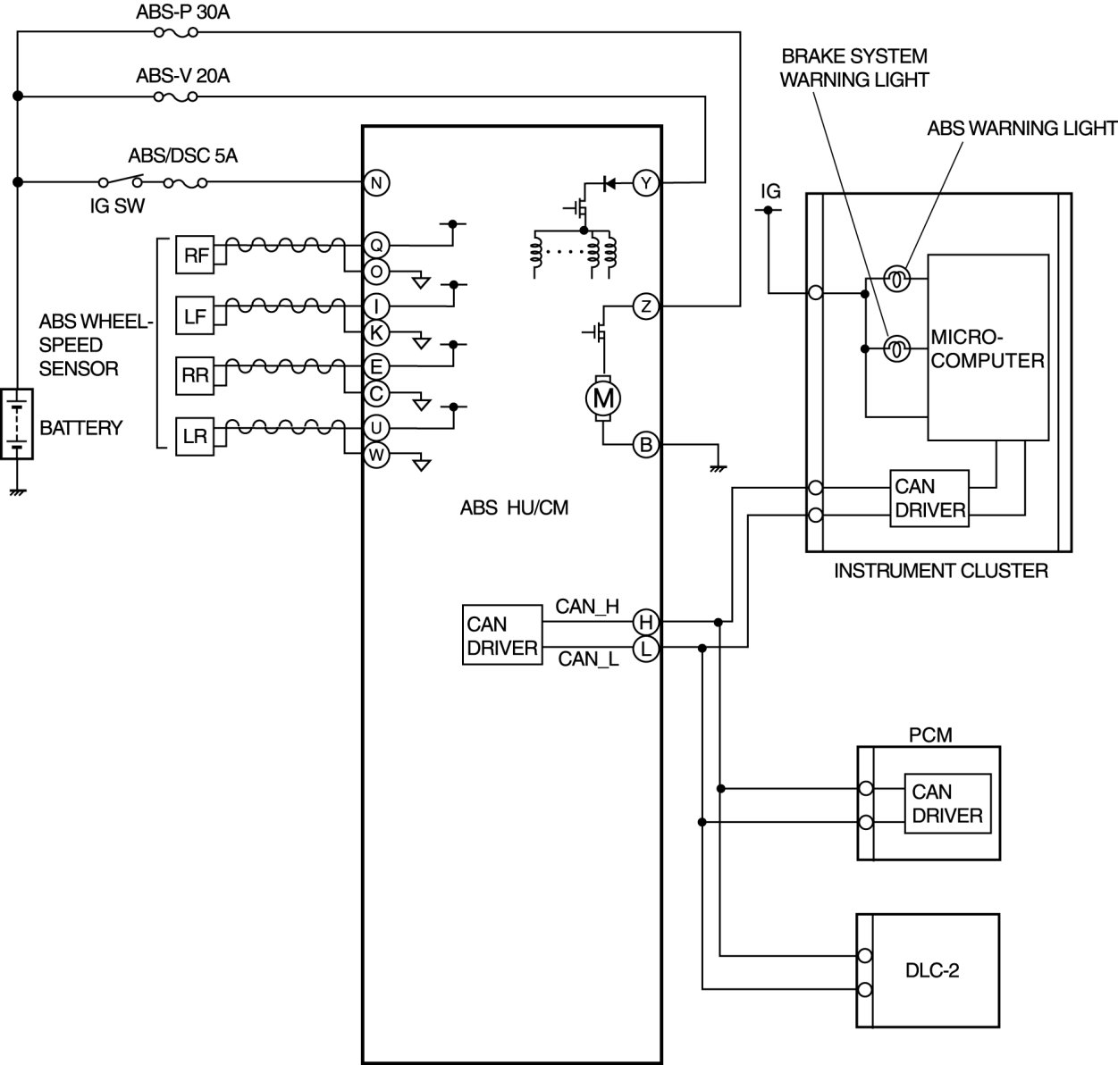
ABS System Wiring Diagram
ABS System Wiring Diagram
ABS SYSTEM WIRING DIAGRAM