Curiosii for ever!
: Car repair manuals for everyone.
Home
>>
Mazda
>>
2009
>>
5 L4-2.3L
>>
Repair and Diagnosis
>>
Brakes and Traction Control
>>
Antilock Brakes / Traction Control Systems
>>
Description and Operation
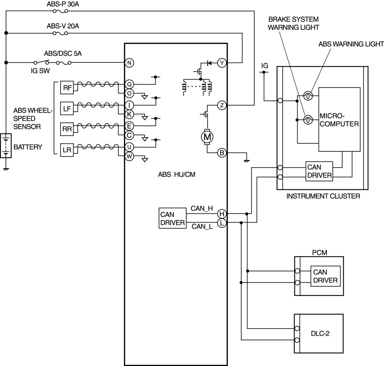
Antilock Brakes / Traction Control Systems: Description and Operation
ABS SYSTEM WIRING DIAGRAM