Curiosii for ever!
: Car repair manuals for everyone.
Home
>>
Mazda
>>
2009
>>
3 L4-2.0L
>>
Repair and Diagnosis
>>
Brakes and Traction Control
>>
Antilock Brakes / Traction Control Systems
>>
Testing and Inspection
>>
Scan Tool Testing and Procedures
>>
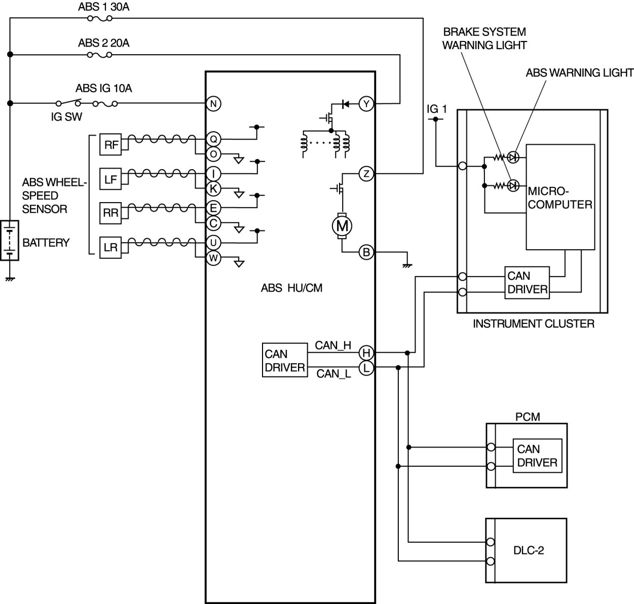
ABS System Wiring Diagram [ABS]
ABS System Wiring Diagram [ABS]
ABS SYSTEM WIRING DIAGRAM [ABS]