Curiosii for ever!
: Car repair manuals for everyone.
Home
>>
Mazda
>>
1996
>>
Millenia V6-2496cc 2.5L DOHC
>>
Repair and Diagnosis
>>
Heating and Air Conditioning
>>
Testing and Inspection
>>
Flow of Diagnosis
>>
Diagnostic Flowcharts
>>
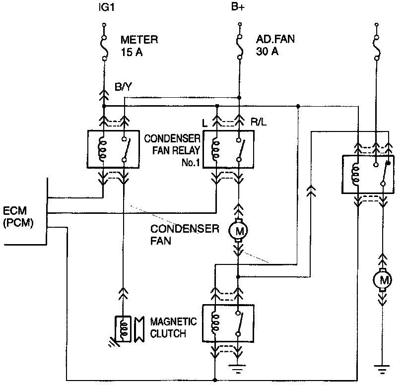
Flowchart No. 20: A/C Power Source System Inspection
Flowchart No. 20: A/C Power Source System Inspection