Curiosii for ever!: Car repair manuals for everyone.

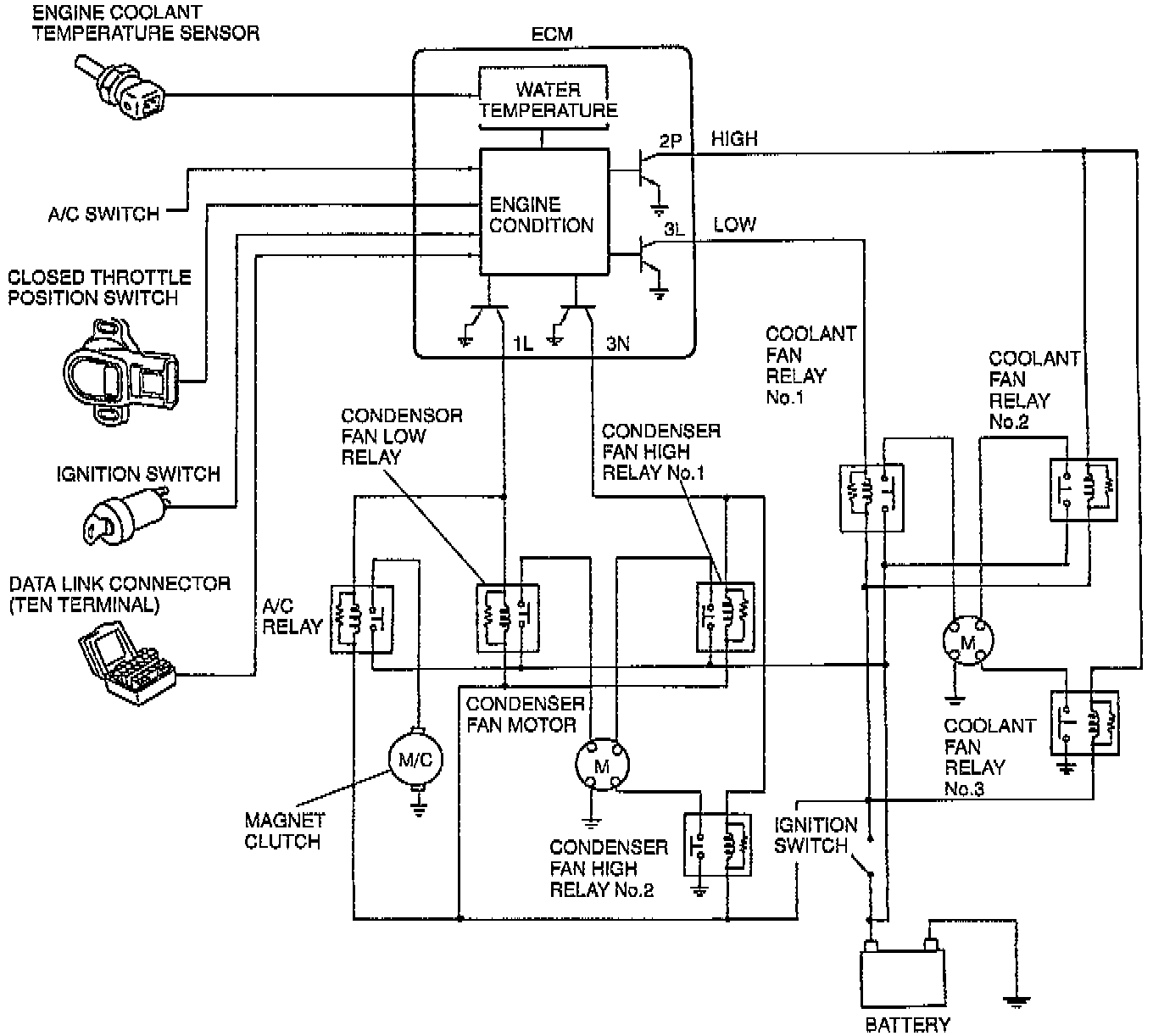
Coolant Fan Control System




DESCRIPTION
To improve idle smoothness and engine reliability, the ECM and the coolant fan control system control the electric fan operation. This system consists of the coolant fan, condenser fan, fan relays, ECM, and input devices.