Curiosii for ever!: Car repair manuals for everyone.

General System Description

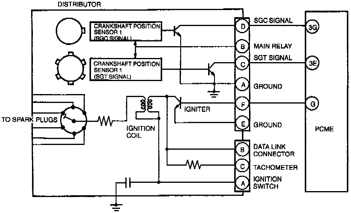
View: Ignition System:





SYSTEM TYPE
Vehicle uses an electronic ignition system with computer controlled spark timing.

COMPONENTS AND OPERATION
Distributor assembly is a unit containing:
- Ignition coil
- Crankshaft position sensor 1
- Igniter
- Cap and rotor.

System includes a knock sensor. When knocking occurs, the powertrain control module engine (PCME) retards timing until knock signal ceases.

Crankshaft position sensor 1 provides PCME with signals regarding crank angle at 60° intervals (SGT signal) and #1 and #4 cylinders TDC (SGC signal). Together with other inputs, PCME calculates ignition timing over the range of vehicle operating conditions.

PCME controlled igniter is the switch regulating current flow through coil primary circuit. Each time current flow is interrupted, high voltage is induced to fire the spark plugs. Except for the initial setting, timing is PCME controlled.

Distributor cap, rotor and high-tension leads direct high voltage from the distributor assembly to each spark plug.