Curiosii for ever!: Car repair manuals for everyone.

Data Link Connector: Description and Operation

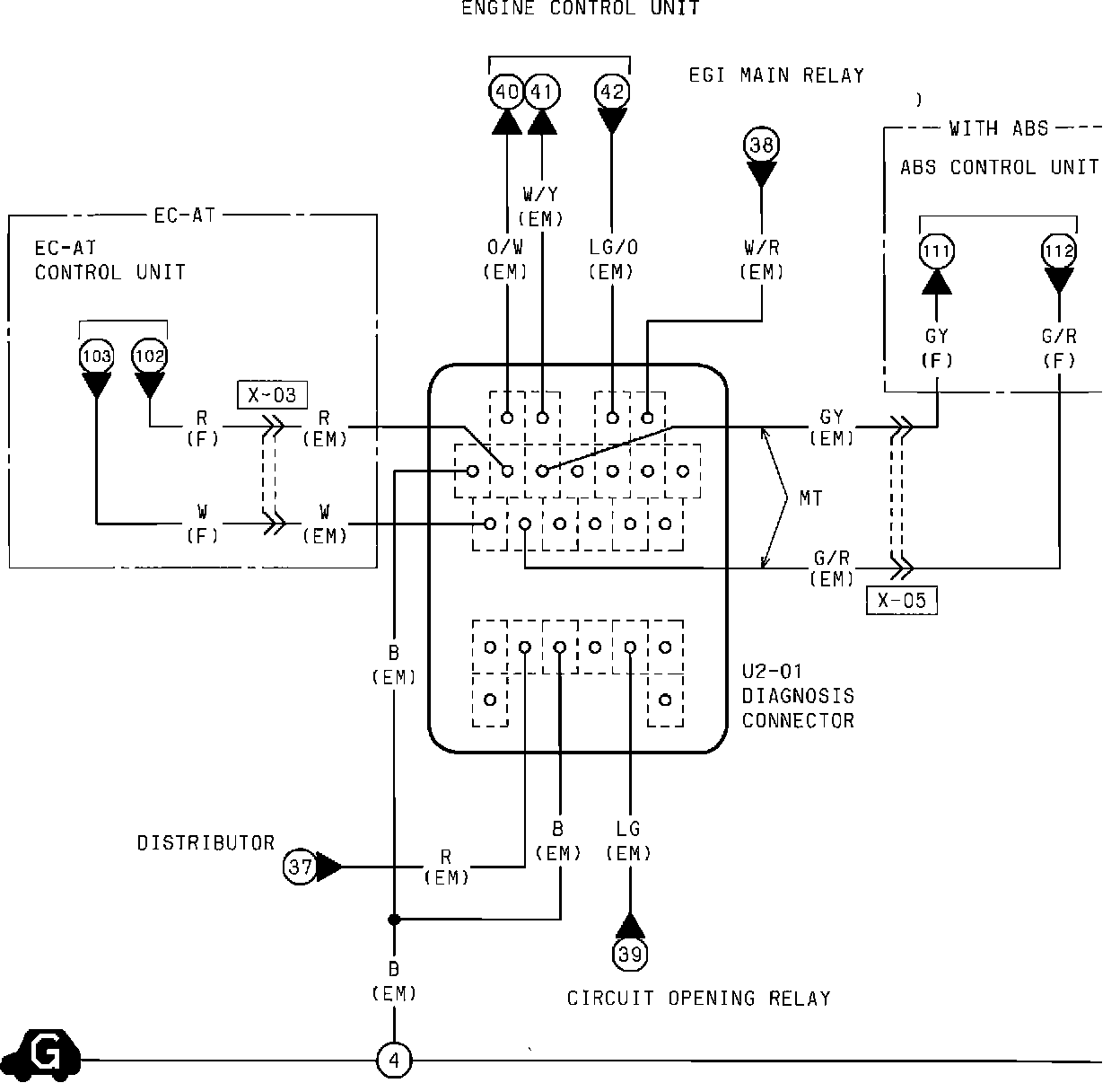
Diagnosis Connector Wiring:






PURPOSE
Used to activate and acccess on-board diagnostic information.

LOCATION
Engine compartment near left strut tower.

OPERATION
ECU trouble codes can be obtained via the connector with Mazda SST #49 H018 9A1 or aftermarket "Scan" tool configured to properly interface with Mazda electronics. Without special tools, installing a jumper wire between terminals "TEN" and "GND" causes the malfunction indicator light (MIL) on the dash to flash trouble codes stored in ECU memory. Base timing and idle speed adjustments are made with Mazda SST #49 B019 9A0 plugged into the connector and properly set, or by jumpering between terminals "TEN" and "GND." The connector has a terminal for checking engine rpm and also provides for checking various electrical and electronic components, including the EC-AT control unit (A/T), fuel pump, and engine cooling fan.