Curiosii for ever!
: Car repair manuals for everyone.
Home
>>
Mazda
>>
1992
>>
929 V6-3.0L DOHC
>>
Repair and Diagnosis
>>
Technical Service Bulletins
>>
All Technical Service Bulletins
>>
Cellular Phone - Program Overview
>>
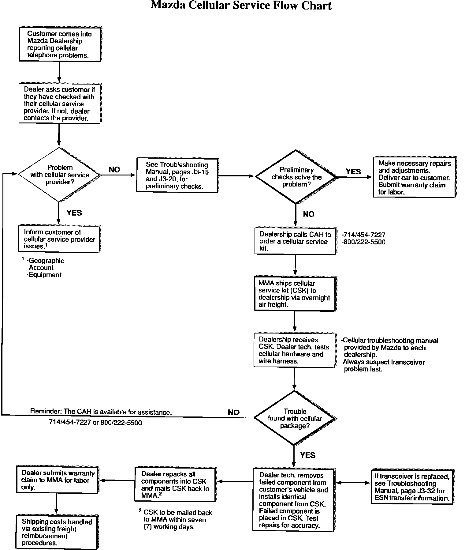
Service Flow Chart
Service Flow Chart