Curiosii for ever!
: Car repair manuals for everyone.
Home
>>
Mazda
>>
1990
>>
Protege L4-1839cc 1.8L DOHC
>>
Repair and Diagnosis
>>
Powertrain Management
>>
Emission Control Systems
>>
Testing and Inspection
>>
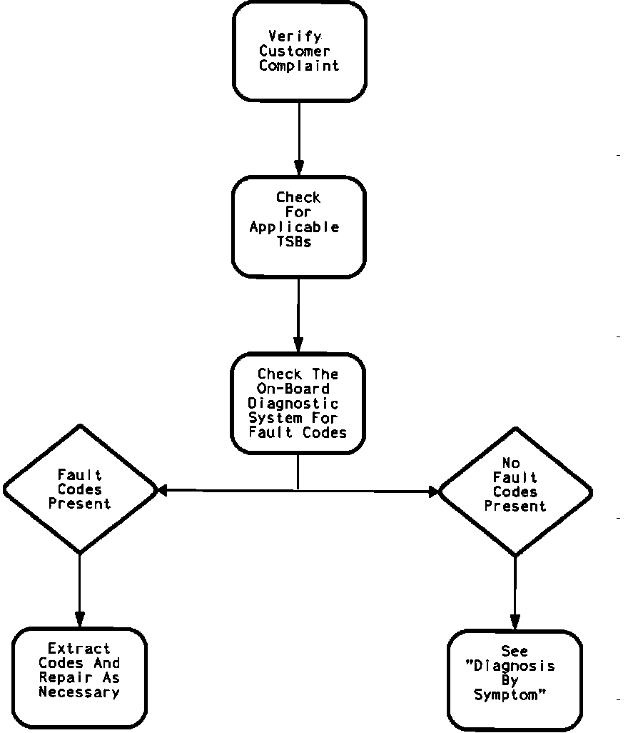
Flow of Diagnosis
Flow of Diagnosis
Flow of Diagnosis Chart: