Curiosii for ever!
: Car repair manuals for everyone.
Home
>>
Mazda Truck
>>
2010
>>
CX-7 AWD L4-2.3L Turbo
>>
Repair and Diagnosis
>>
Accessories and Optional Equipment
>>
Antitheft and Alarm Systems
>>
Keyless Entry
>>
Testing and Inspection
>>
Symptom Related Diagnostic Procedures
>>
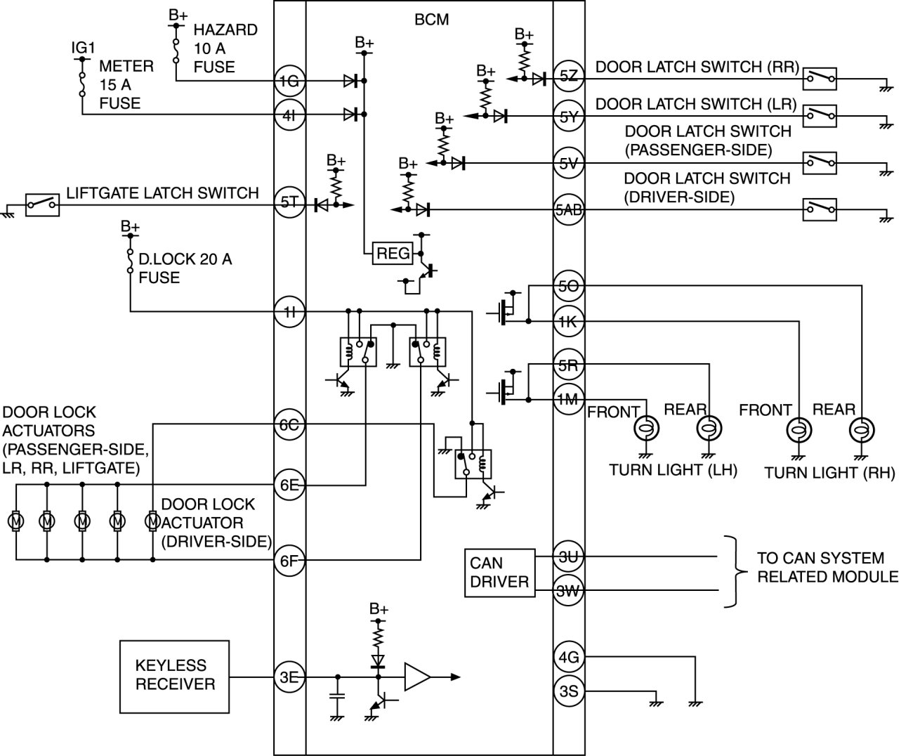
Keyless Entry System
>>
Keyless Entry System Wiring Diagram - Keyless Entry System
Keyless Entry System Wiring Diagram - Keyless Entry System
KEYLESS ENTRY SYSTEM WIRING DIAGRAM [KEYLESS ENTRY SYSTEM]