Curiosii for ever!
: Car repair manuals for everyone.
Home
>>
Mazda Truck
>>
2007
>>
CX-9 V6-3.5L
>>
Repair and Diagnosis
>>
Relays and Modules
>>
Relays and Modules - Lighting and Horns
>>
Headlamp Control Module
>>
Diagrams
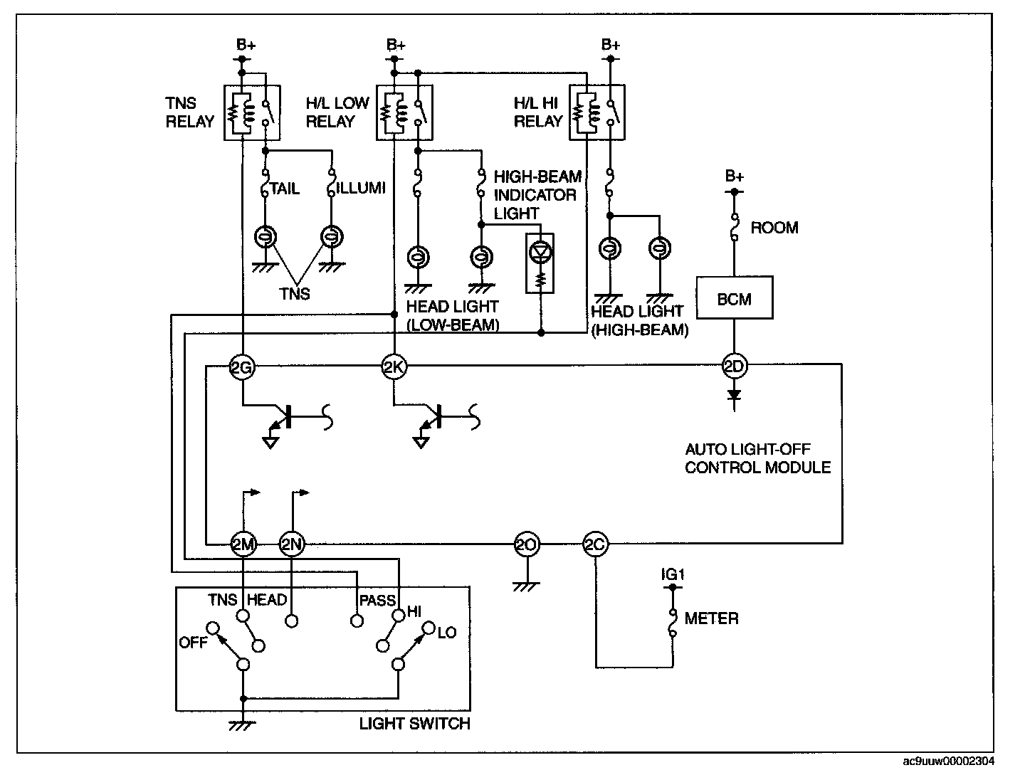
Headlamp Control Module: Diagrams
Auto Light-off Control Module: