Curiosii for ever!
: Car repair manuals for everyone.
Home
>>
Mazda Truck
>>
1994
>>
MPV L4-2606cc 2.6L SOHC
>>
Repair and Diagnosis
>>
Diagrams
>>
Electrical Diagrams
>>
Central Control Module
>>
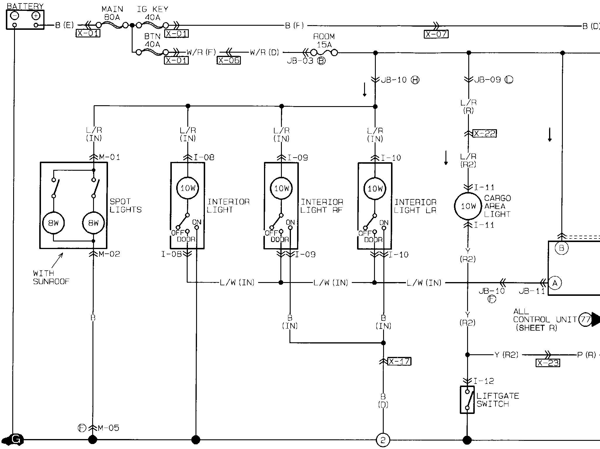
Central Processing Unit (CPU) (1/2)
Central Processing Unit (CPU) (1/2)
���Interior & Spot Lights, Cargo Area Light, Central Processing Unit (CPU) (1/2):