Curiosii for ever!
: Car repair manuals for everyone.
Home
>>
Lincoln
>>
2011
>>
MKZ AWD V6-3.5L
>>
Repair and Diagnosis
>>
Body and Frame
>>
Interior Moulding / Trim
>>
Utility Storage Compartment
>>
Service and Repair
>>
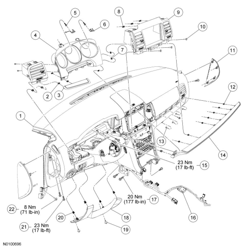
Instrument Panel - Exploded View
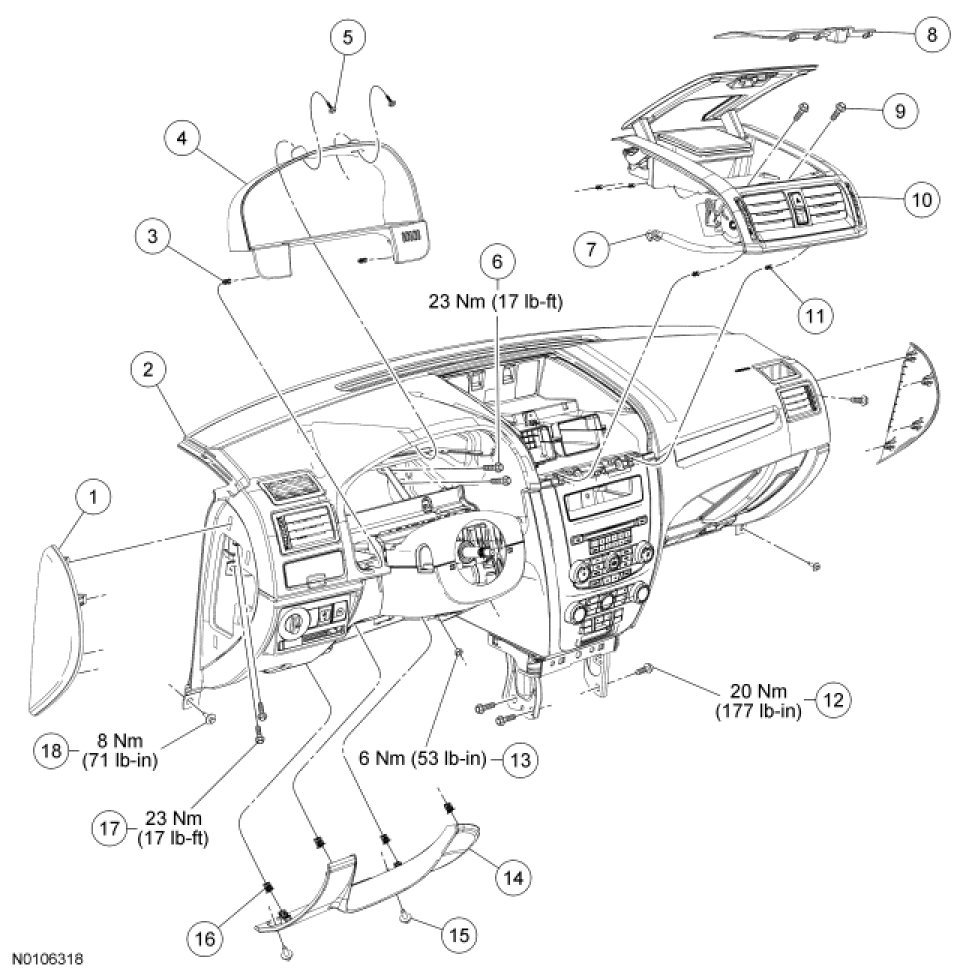
Instrument Panel - Exploded View
Instrument Panel - Exploded View
Fusion and Milan
MKZ
Glove Compartment