Curiosii for ever!
: Car repair manuals for everyone.
Home
>>
Lincoln
>>
2002
>>
Town Car V8-4.6L VIN W
>>
Repair and Diagnosis
>>
Diagrams
>>
Electrical Diagrams
>>
General Module
>>
Lighting Control Module
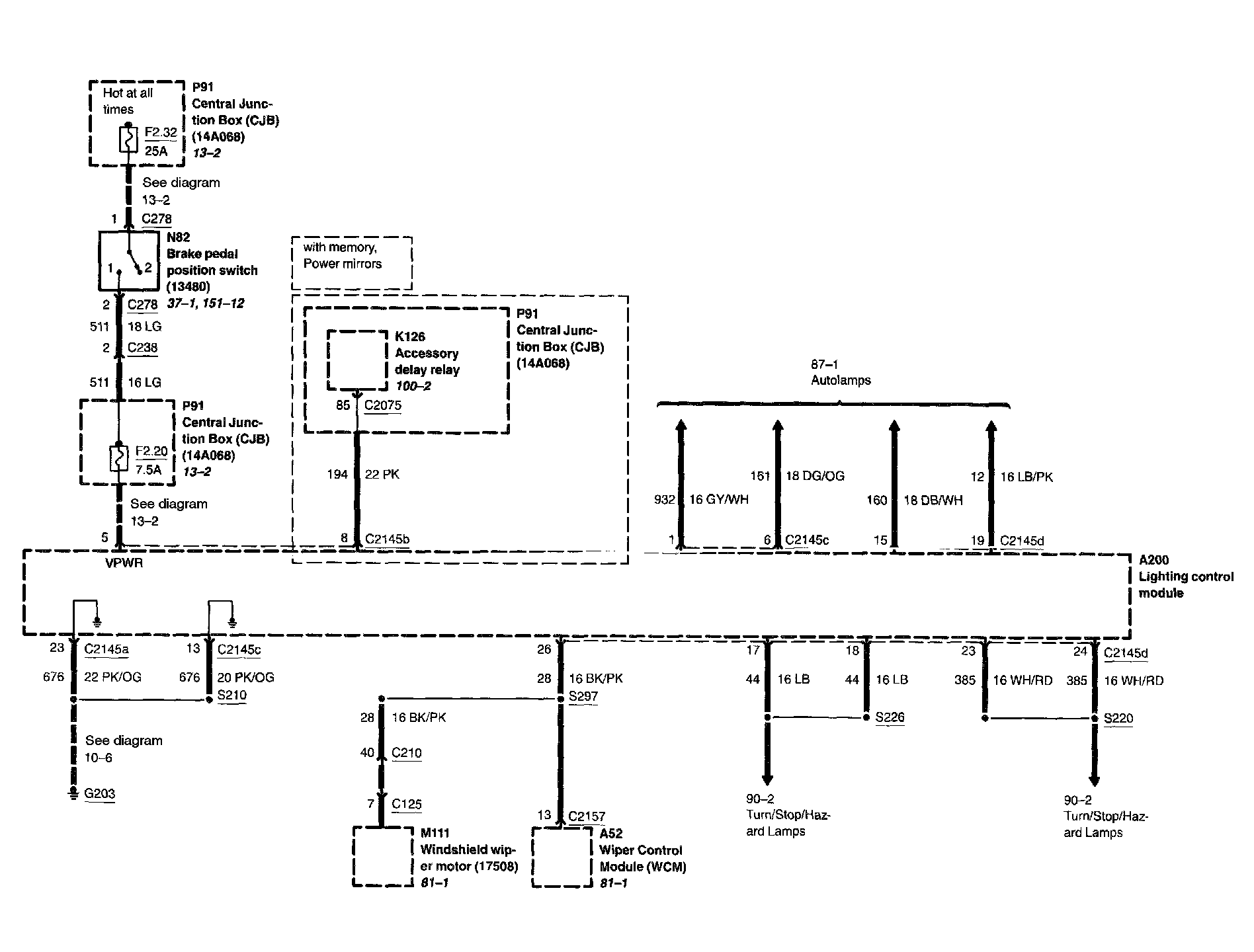
Lighting Control Module
Diagram 58-1:
Diagram 58-2:
Diagram 58-3: