Curiosii for ever!
: Car repair manuals for everyone.
Home
>>
Lincoln
>>
2002
>>
Town Car V8-4.6L VIN W
>>
Repair and Diagnosis
>>
Diagrams
>>
Electrical Diagrams
>>
General Module
>>
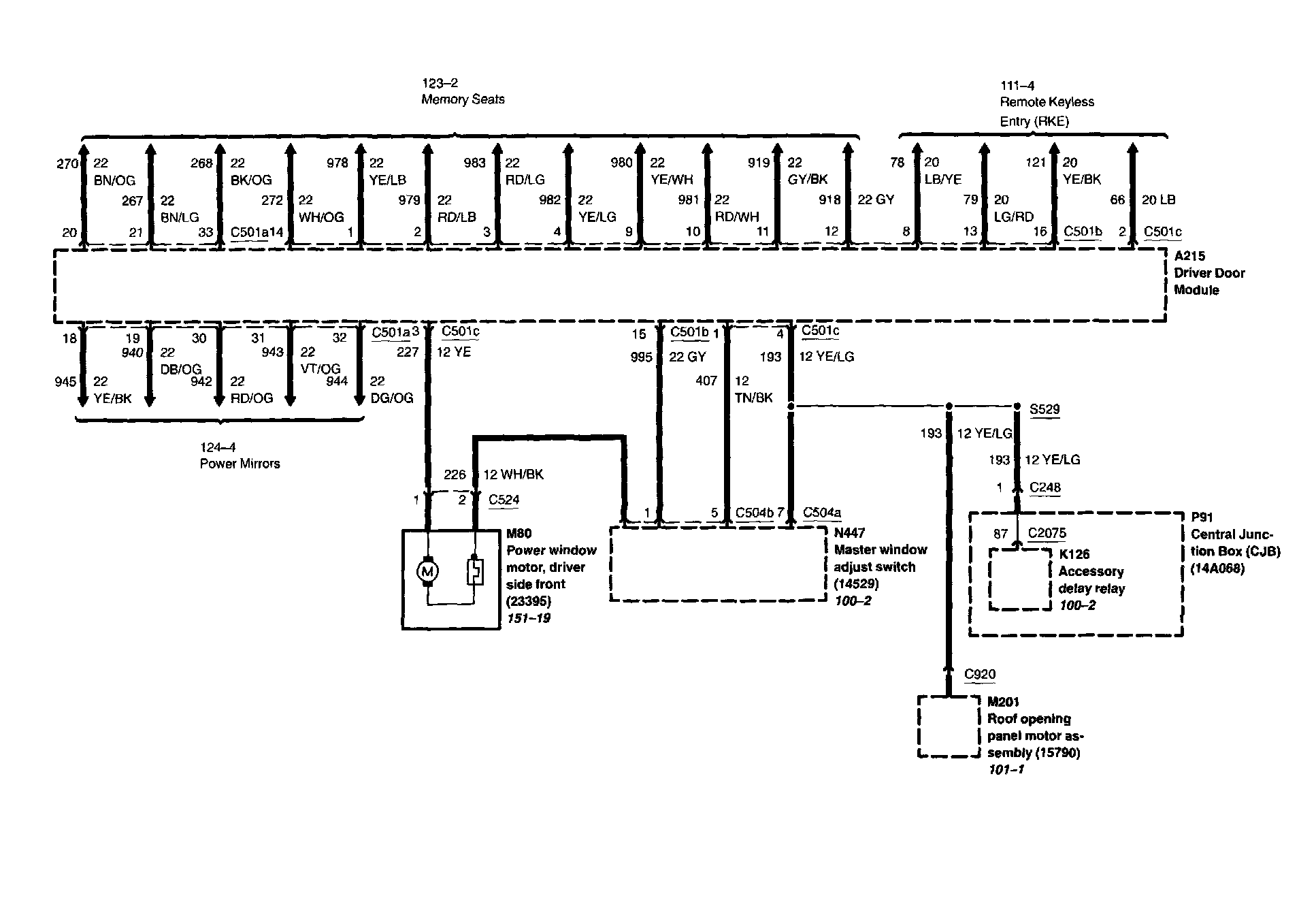
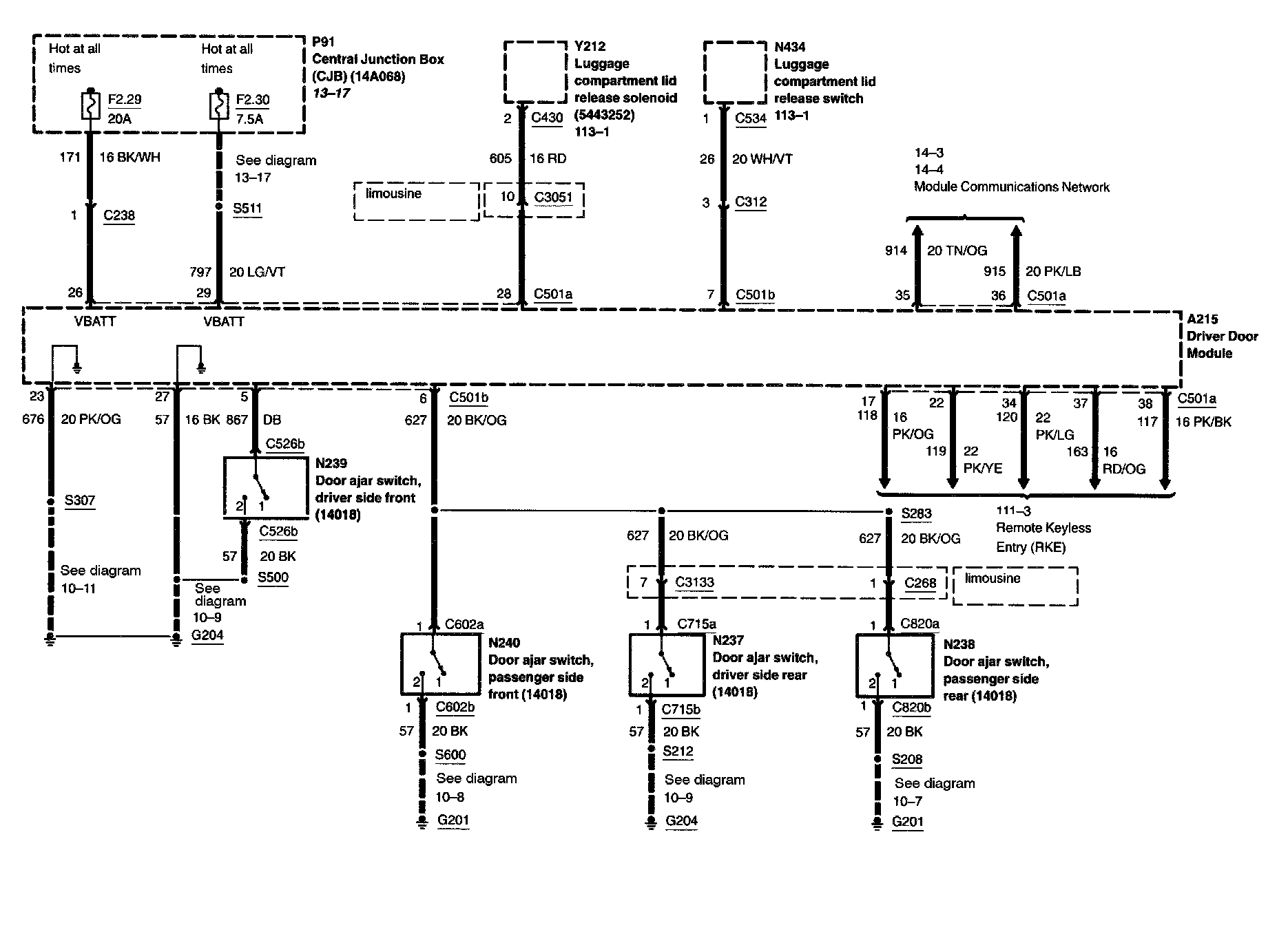
Driver Door Module
Driver Door Module
Diagram 57-1:
Diagram 57-2: