Curiosii for ever!
: Car repair manuals for everyone.
Home
>>
Lincoln
>>
1998
>>
Town Car V8-4.6L VIN W
>>
Repair and Diagnosis
>>
Powertrain Management
>>
Transmission Control Systems
>>
Testing and Inspection
>>
Flow of Diagnosis
>>
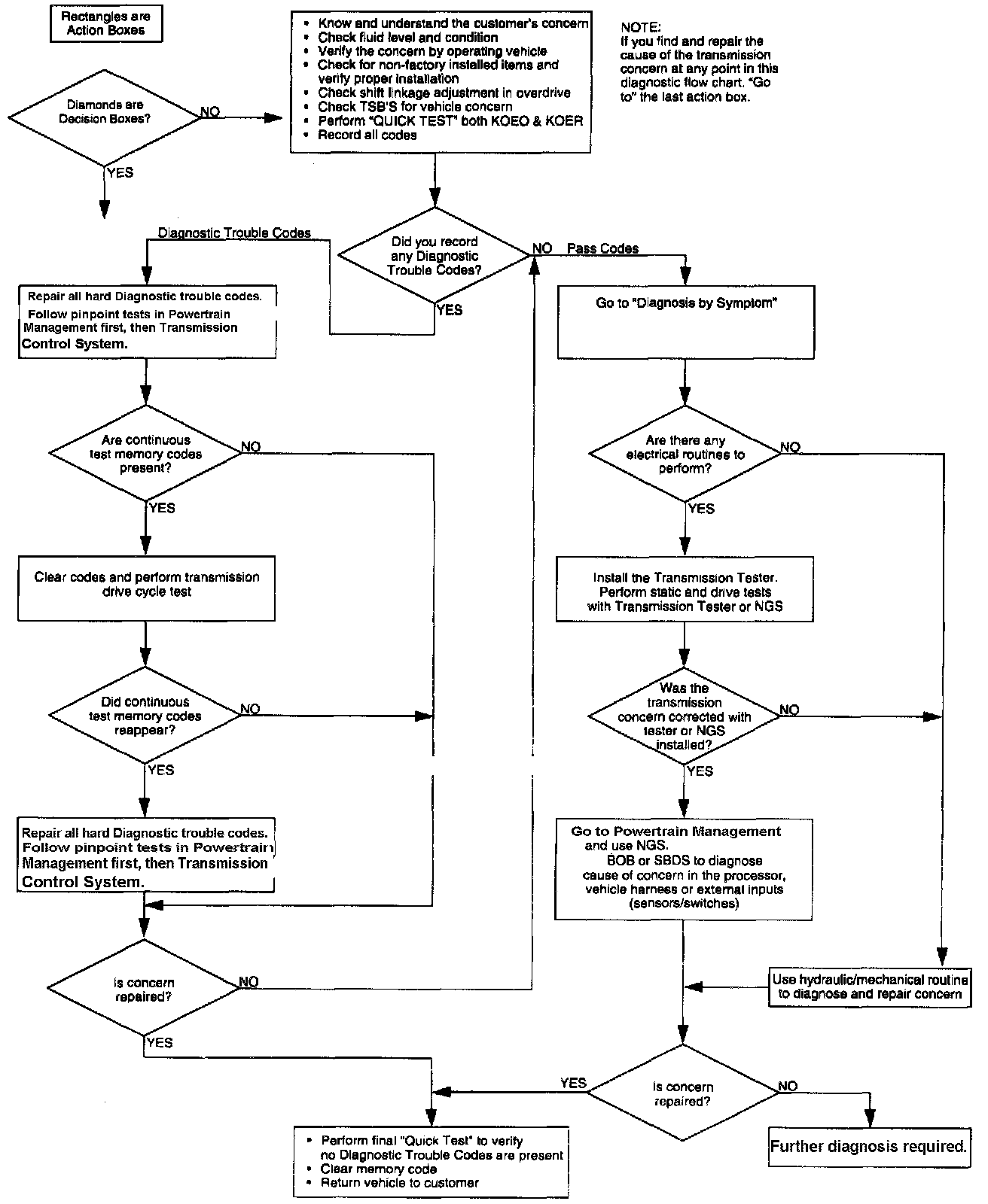
Diagnostic Flow Chart
Diagnostic Flow Chart