Curiosii for ever!
: Car repair manuals for everyone.
Home
>>
Lincoln
>>
1988
>>
Mark VII V8-302 5.0L HO
>>
Repair and Diagnosis
>>
Diagrams
>>
Electrical Diagrams
>>
Keyless Entry
>>
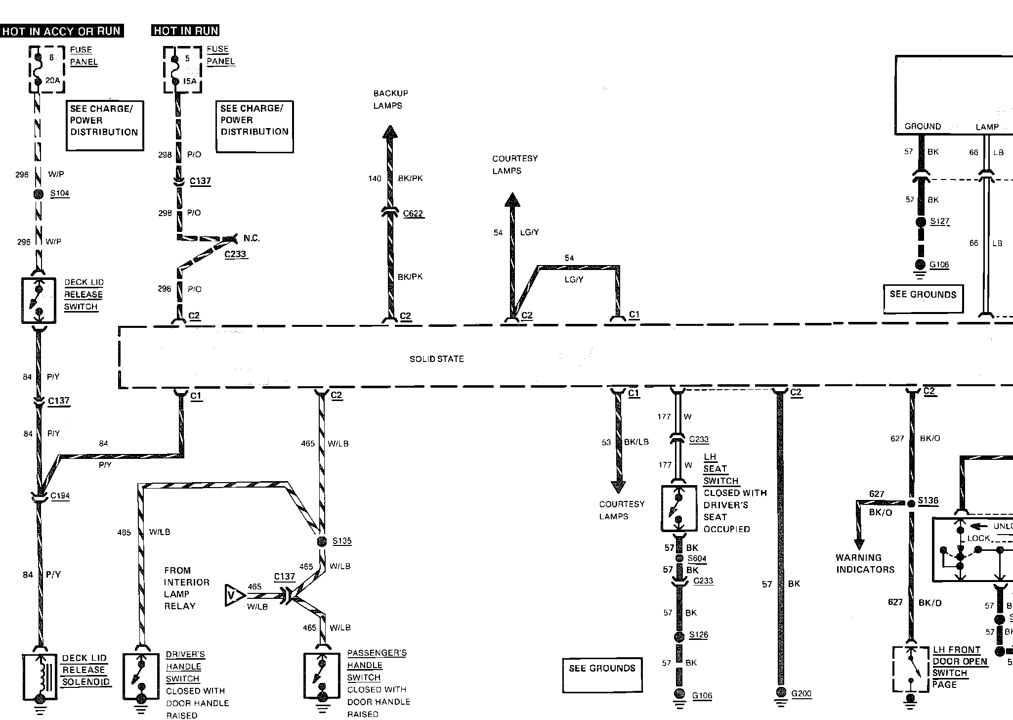
Keyless Entry Module
Keyless Entry Module
w�Keyless Entry & Power Door Locks Wiring Circuit: