Curiosii for ever!: Car repair manuals for everyone.

Pinpoint Test B: Tilt Adjustment is Inoperative Using The Memory Set Switch/Remote Transmitter/The Easy Entry Exit Feature




Steering Column

Pinpoint Test B: The Tilt Adjustment is Inoperative - Using the Memory Set Switch/Using the Remote Transmitter/Using the Easy Entry/Exit Feature

Refer to Wiring Diagram Set 128, Adjustable Steering Column for schematic and connector information Electrical Diagrams.

Normal Operation

To move the power tilt column to position 1, the memory SET switch provides a voltage signal to the Driver Seat Module (DSM) through circuit CPS15 (VT/WH). The DSM (Driver Seat Module) then sends voltage to the power tilt motor through circuits CPP04 (GY) and CPP05 (WH/VT) depending on the current column position. To move the power tilt column to position 2, the memory SET switch provides a voltage signal to the DSM (Driver Seat Module) through circuit CPS16 (YE).

The DSM (Driver Seat Module) sends voltage to the power tilt motor through circuits CPP04 (GY) and CPP05 (WH/VT) depending on the current column position. The DSM (Driver Seat Module) uses a Hall-effect position sensor, attached to the column motor assembly, to identify the current column position. The DSM (Driver Seat Module) sends a reference voltage along circuit VPP17 (VT/BN), through the Hall-effect position sensor and back to the DSM (Driver Seat Module) along the signal return circuit, RPP06 (GN).

The power tilt motor and Hall-effect position sensor assembly are not serviceable. If a new assembly is needed then a new steering column must be installed.

This pinpoint test is intended to diagnose the following:

- Wiring, terminals or connectors

- Memory SET switch

- Remote transmitter

- Power tilt motor

- DSM (Driver Seat Module)

PINPOINT TEST B : THE TILT ADJUSTMENT IS INOPERATIVE - USING THE MEMORY SET SWITCH/USING THE REMOTE TRANSMITTER/USING THE EASY ENTRY/EXIT FEATURE

NOTICE: Use the Flex Probe Kit for all test connections to prevent damage to the wiring terminals. Do not use standard multi-meter probes.

B1 CHECK THE OPERATION OF THE DRIVER SEAT AND THE EXTERIOR MIRRORS USING THE MEMORY SET SWITCH

- Observe the exterior mirrors and driver seat while recalling the memory positions using the memory SET switch.

Do the memory seats and mirrors move to the memory position selected?

Yes
If only the adjustable column is inoperative, GO to B2.

No
If the memory seats and mirrors are also inoperative, REFER to Seats.

B2 CHECK THE OPERATION OF THE DRIVER SEAT USING THE EASY ENTRY/EXIT FEATURE

- NOTE: Verify that the easy entry/exit feature is selected ON using the message center.

Observe the driver seat while using the easy entry/exit feature.


Does the driver seat move to the easy entry/exit positions?

Yes
GO to B3.

No
REFER to Seats.

B3 CHECK THE DSM (Driver Seat Module) TILT UP (TILT_UP) AND TILT DOWN (TILT_DOWN) ACTIVE COMMANDS

- Connect the scan tool.

- Ignition ON.

- Enter the following diagnostic mode on the scan tool: DataLogger- DSM (Driver Seat Module).

- NOTE: When commanded, the DSM (Driver Seat Module) will move the steering column a maximum of one second.

While observing the steering column:
- Toggle the TILT_UP active command on, then off.

- Toggle the TILT_DOWN active command on, then off.


Does the steering column move in the appropriate direction when commanded?

Yes
The system is operating correctly at this time. The concern may have been caused by a loose connector. CHECK the power tilt motor connector, the power tilt switch connector and the DSM (Driver Seat Module) connectors for looseness. CLEAR the DTCs. REPEAT the self-test.

No
GO to B4.

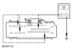
B4 CHECK THE POWER TILT MOTOR CIRCUITS FOR AN OPEN

- Ignition OFF.

- Disconnect: DSM (Driver Seat Module) C341C.

- Disconnect: Power Tilt Motor C227.

- Measure the resistance between DSM (Driver Seat Module) C341C, harness side and the power tilt motor C227, harness side as indicated in the following chart:

DSM (Driver Seat Module) Circuit Power Tilt Motor C341C-22 CPP05 (WH/VT) C227-1 C341C-10 CPP04 (GY) C227-3 C341C-15 RPP06 (GN) C227-4 C341C-5 VPP17 (VT/BN) C227-2






Are the resistances less than 5 ohms?

Yes
GO to B5.

No
REPAIR the affected circuit(s). CLEAR the DTCs. REPEAT the self-test.

B5 CHECK THE POWER TILT MOTOR CIRCUITS FOR A SHORT TO GROUND

- Measure the resistance between ground and:
- DSM (Driver Seat Module) C341C-15, circuit RPP06 (GN), harness side.

- DSM (Driver Seat Module) C341C-5, circuit VPP17 (VT/BN), harness side.

- DSM (Driver Seat Module) C341C-10, circuit CPP04 (GY), harness side.

- DSM (Driver Seat Module) C341C-22, circuit CPP05 (WH/VT), harness side.






Are the resistances greater than 10,000 ohms?

Yes
GO to B6.

No
REPAIR the affected circuit(s). CLEAR the DTCs. REPEAT the self-test.

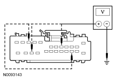
B6 CHECK THE POWER TILT MOTOR CIRCUITS FOR A SHORT TO VOLTAGE

- Ignition ON.

- Measure the voltage between ground and:
- DSM (Driver Seat Module) C341C-15, circuit RPP06 (GN), harness side.

- DSM (Driver Seat Module) C341C-5, circuit VPP17 (VT/BN), harness side.

- DSM (Driver Seat Module) C341C-10, circuit CPP04 (GY), harness side.

- DSM (Driver Seat Module) C341C-22, circuit CPP05 (WH/VT), harness side.






Is any voltage present?

Yes
REPAIR the affected circuit(s). CLEAR the DTCs. REPEAT the self-test.

No
GO to B7.

B7 CHECK THE POWER TILT MOTOR OPERATION

- Ignition OFF.

- Connect a fused jumper wire between power tilt motor C227-1, component side and the battery positive terminal. Momentarily connect a jumper wire between power tilt motor C227-3, component side.

- Connect a fused jumper wire between power tilt motor C227-3, component side and the battery positive terminal. Momentarily connect a jumper wire between power tilt motor C227-1, component side.

Does the power tilt motor operate first in one direction and then in the opposite direction?

Yes
GO to B8.

No
INSTALL a new power tilt motor. REFER to Steering Column Motor . CLEAR the DTCs. REPEAT the self-test.

B8 CHECK THE DSM (Driver Seat Module) CONNECTOR

- Check DSM (Driver Seat Module) C341C for:
- corrosion.
- pushed-out pins.
- spread terminals.


- Connect: DSM (Driver Seat Module) C341C.

- Connect: Power Tilt Motor C227.

- Make sure the connectors are seated correctly, then operate the system and verify the concern is still present.

Is the concern still present?

Yes
INSTALL a new DSM (Driver Seat Module). CLEAR the DTCs. REPEAT the self-test.

No
The system is operating correctly at this time. Concern may have been caused by a loose or corroded connector.