Curiosii for ever!: Car repair manuals for everyone.

System Description





CELLULAR COMMUNICATION: SAFETY CONNECT SYSTEM: SYSTEM DESCRIPTION

1. DESCRIPTION

(a) Safety Connect performs ACN (Automatic Collision Notification), manual emergency calling, stolen vehicle tracking and roadside assistance service, by audio and data communications between the vehicle and call center through the cellular phone network. As shown in the illustration, when a collision is detected, the system sends its location calculated based on GPS signals and the identification code of the DCM (telematics transceiver) to a call center. After the necessary information has been gathered, the call center will relay this information to emergency services.





*: Public Safety Answering Point

2. SYSTEM FUNCTION





*: Public Safety Answering Point

HINT
The shape of the manual (SOS) switch shown in the illustration is an example and may differ from that of an actual vehicle.

3. VOICE GUIDANCE FUNCTION

HINT
The system plays back the following voice prompts in the situations shown.





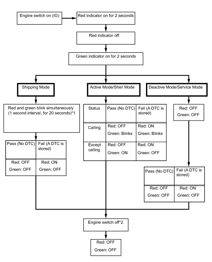
4. INDICATOR CONTROL FUNCTION DURING DCM (telematics transceiver) SELF-CHECK MODE

HINT
Every time after the engine switch is turned on (IG), the DCM (telematics transceiver) enters a self-check mode. The manual (SOS) switch red indicator will illuminate for 2 seconds, and then turn off. Then the manual (SOS) switch green indicator will illuminate and stay on throughout normal operation. The following chart indicates the possible scenarios.





* *1: System will automatically switch to shell mode if auto activation is successful.

* *2: If a call is in progress while the engine switch is off, the call will continue and the LED function will not change.

5. SWITCHING THE CONTRACT MODES