Curiosii for ever!: Car repair manuals for everyone.

CAN Communication System





NETWORKING: CAN COMMUNICATION SYSTEM: TERMINALS OF ECU

NOTICE:
* Turn the engine switch off before measuring the resistance of CAN bus main wires and CAN bus branch wires.
* After the engine switch is turned off, check that the key reminder warning system and light reminder warning system are not operating.
* Before measuring the resistance, leave the vehicle as is for at least 1 minute and do not operate the engine switch, any other switches, or the doors. If any doors need to be opened in order to check connectors, open the doors and leave them open.

HINT
* Operating the engine switch, any switches, or any doors triggers related ECU and sensor communication with the CAN. This communication will cause the resistance value to change.
* This section describes the standard CAN values for all CAN related components.

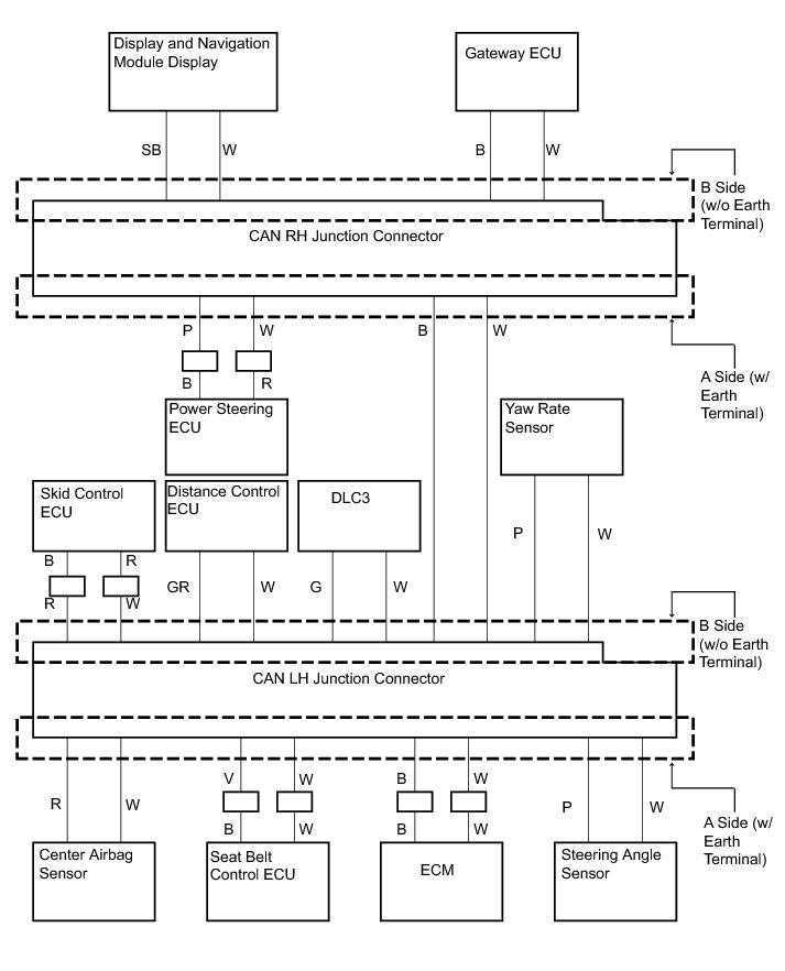
1. CAN JUNCTION CONNECTOR (CAN LH JUNCTION CONNECTOR , CAN RH JUNCTION CONNECTOR)

HINT
* The connectors connected to the CAN junction connector can be distinguished by the colors of the bus lines and the connecting side of the junction connector.
* The connectors can be connected to any terminals on the same side.

(a) CAN LH junction connector





Wiring Color





Wiring Color





(b) CAN RH junction connector





Wiring Color





Wiring Color





(c) The terminals on connectors for the CAN junction connector









(d) Wiring diagram for identifying CAN junction connectors





2. DLC3

(a) Measure the resistance according to the value(s) in the table below.





Standard Resistance:





3. SKID CONTROL ECU

(a) Measure the resistance according to the value(s) in the table below.





Standard Resistance:





4. STEERING ANGLE SENSOR

(a) Measure the resistance according to the value(s) in the table below.





Standard Resistance:





5. YAW RATE SENSOR

(a) Measure the resistance according to the value(s) in the table below.





Standard Resistance:





6. DISTANCE CONTROL ECU

(a) Measure the resistance according to the value(s) in the table below.





Standard Resistance:





7. SEAT BELT CONTROL ECU

(a) Measure the resistance according to the value(s) in the table below.





Standard Resistance:





8. POWER STEERING ECU

(a) Measure the resistance according to the value(s) in the table below.





Standard Resistance:





9. CENTER AIRBAG SENSOR

(a) Measure the resistance according to the value(s) in the table below.





Standard Resistance:





10. ECM

(a) Measure the resistance according to the value(s) in the table below.





Standard Resistance:





(b) Measure the resistance according to the value(s) in the table below.





Standard Resistance:





11. GATEWAY ECU

(a) Measure the resistance according to the value(s) in the table below.





Standard Resistance:





(b) Measure the resistance according to the value(s) in the table below.





Standard Resistance:





12. DISPLAY AND NAVIGATION MODULE DISPLAY (w/ HDD Navigation System)





(a) Disconnect the display and navigation module display connector.





(b) Measure the resistance according to the value(s) in the table below.

Standard Resistance:





13. DISPLAY AND NAVIGATION MODULE DISPLAY (w/ DVD Navigation System)





(a) Disconnect the display and navigation module display connector.





(b) Measure the resistance according to the value(s) in the table below.

Standard Resistance:





14. DISPLAY AND NAVIGATION MODULE DISPLAY (w/o Navigation System with Multi-display)





(a) Disconnect the display and navigation module display connector.





(b) Measure the resistance according to the value(s) in the table below.

Standard Resistance: