Curiosii for ever!
: Car repair manuals for everyone.
Home
>>
Lexus
>>
2012
>>
IS F V8-5.0L (2UR-GSE)
>>
Repair and Diagnosis
>>
Powertrain Management
>>
Computers and Control Systems
>>
Information Bus
>>
Description and Operation
>>
Multiplex Communication System
>>
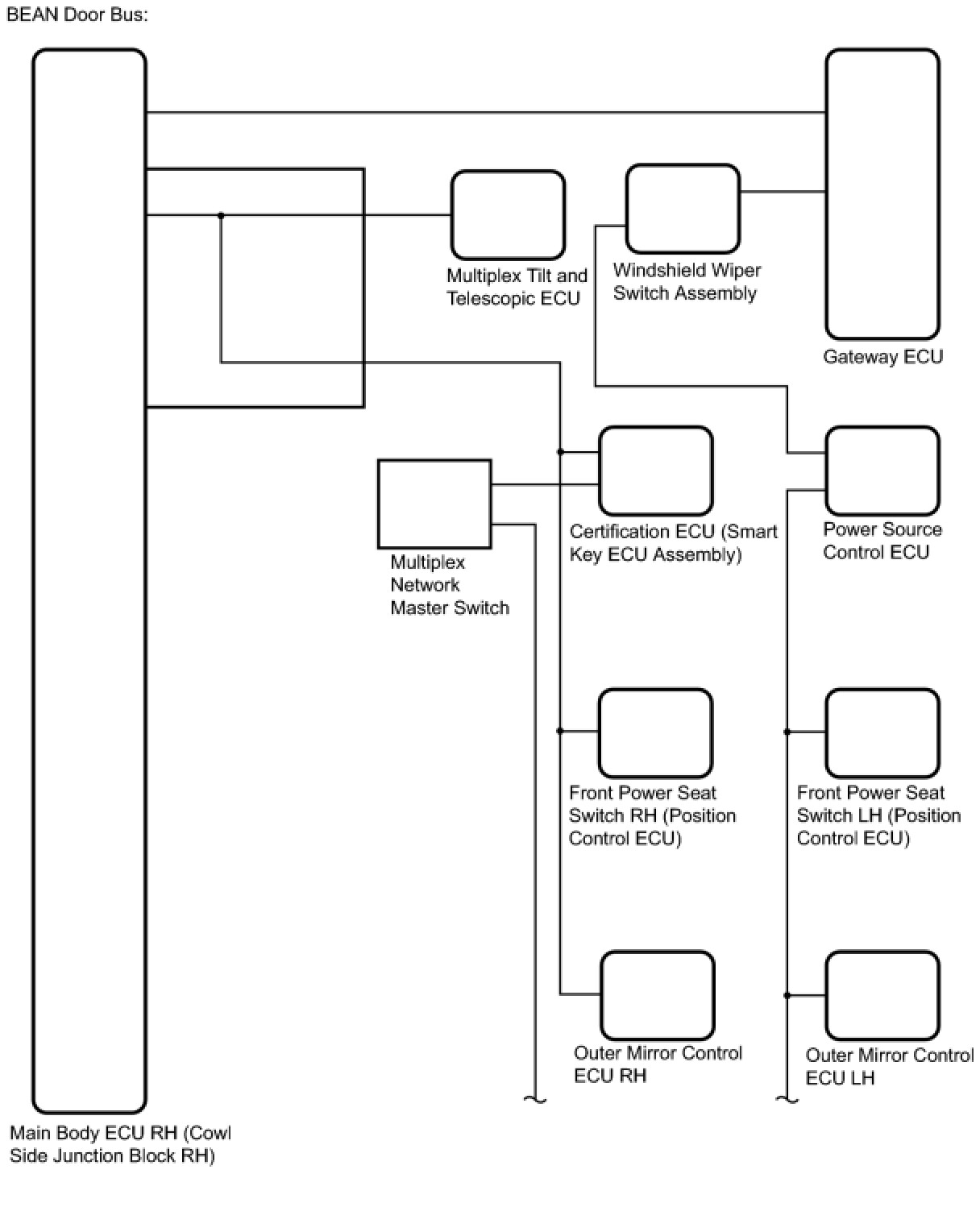
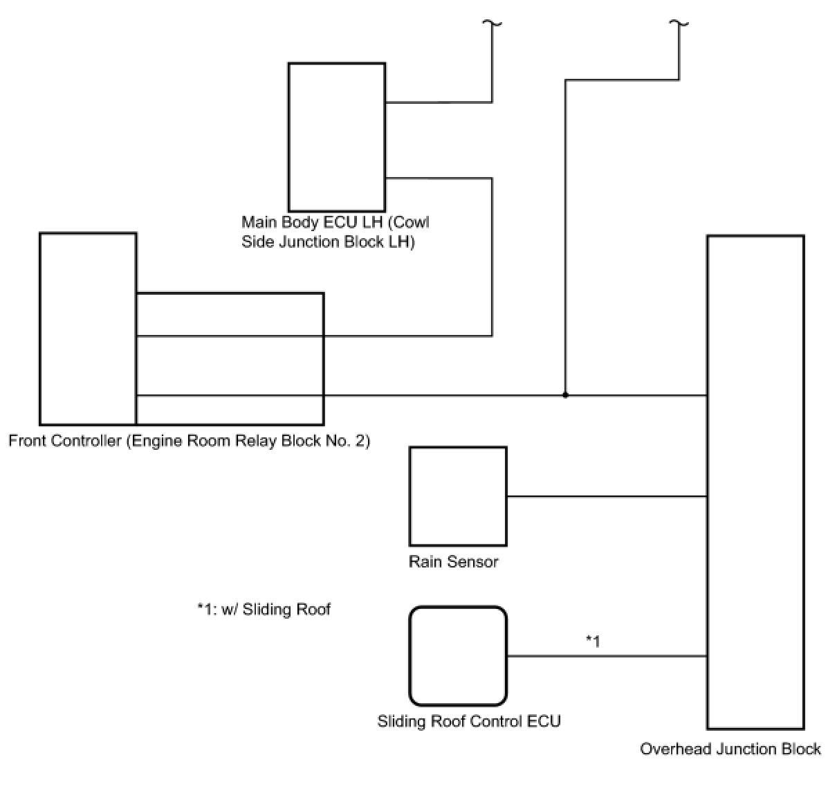
System Diagram
System Diagram
NETWORKING: MULTIPLEX COMMUNICATION SYSTEM: SYSTEM DIAGRAM
HINT
*1: Optional ECUs are also included.