Curiosii for ever!: Car repair manuals for everyone.

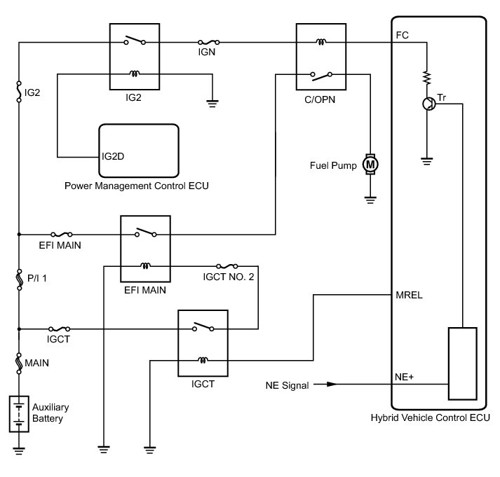
Fuel Pump Control Circuit





2AZ-FXE ENGINE CONTROL: SFI SYSTEM: Fuel Pump Control Circuit
- Fuel Pump Control Circuit

DESCRIPTION

When the NE signal is input to the hybrid vehicle control ECU, Tr is turned on, current flows to the coil of the C/OPN relay, the relay switches on, power is supplied to the fuel pump and the fuel pump operates.

While the NE signal is generated (engine running), the hybrid vehicle control ECU keeps Tr on (circuit opening relay on) and the fuel pump also keeps operating.





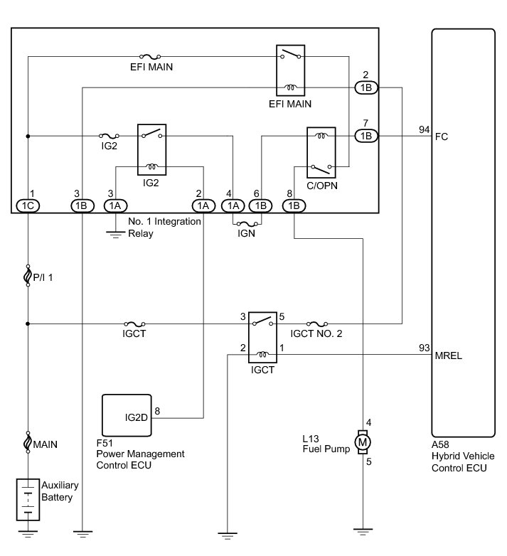
WIRING DIAGRAM





INSPECTION PROCEDURE

NOTICE:
Inspect the fuses for circuits related to this system before performing the following inspection procedure.

PROCEDURE

1. PERFORM ACTIVE TEST USING TECHSTREAM (OPERATE C/OPN RELAY)

(a) Connect the Techstream to the DLC3.

(b) Turn the power switch on (IG).

(c) Turn the Techstream on.

(d) Enter the following menus: Powertrain / Engine and ECT / Active Test / Control the Fuel Pump / Speed.

(e) Check whether the fuel pump operation sound occurs when performing the Active Test on the Techstream.

OK:

Fuel pump operating sound occurs.

NG -- INSPECT NO. 1 INTEGRATION RELAY (C/OPN, EFI MAIN AND IG2 RELAY)

OK -- PROCEED TO NEXT SUSPECTED AREA SHOWN IN PROBLEM SYMPTOMS TABLE Symptom Related Diagnostic Procedures

2. INSPECT NO. 1 INTEGRATION RELAY (C/OPN, EFI MAIN AND IG2 RELAY)

(a) Inspect the C/OPN relay, EFI MAIN relay and IG2 relay Inspection.

NG -- REPLACE NO. 1 INTEGRATION RELAY Removal
OK -- Continue to next step.

3. CHECK HARNESS AND CONNECTOR (C/OPN RELAY - HYBRID VEHICLE CONTROL ECU)

(a) Disconnect the hybrid vehicle control ECU connector.

(b) Remove the No. 1 integration relay from the engine room relay block.

(c) Disconnect the No. 1 integration relay connector.

(d) Measure the resistance according to the value(s) in the table below.

Standard Resistance (Check for Open):





Standard Resistance (Check for Short):





(e) Reconnect the hybrid vehicle control ECU connector.

(f) Reconnect the No. 1 integration relay connector.

(g) Reinstall the No. 1 integration relay.

NG -- REPAIR OR REPLACE HARNESS OR CONNECTOR
OK -- Continue to next step.

4. CHECK HARNESS AND CONNECTOR (IG2 RELAY - IGN FUSE - C/OPN RELAY)

(a) Remove the No. 1 integration relay from the engine room relay block.

(b) Disconnect the No. 1 integration relay connector.

(c) Measure the resistance according to the value(s) in the table below.

Standard Resistance (Check for Open):





Standard Resistance (Check for Short):





(d) Reconnect the No. 1 integration relay connector.

(e) Reinstall the No. 1 integration relay.

NG -- REPAIR OR REPLACE HARNESS OR CONNECTOR
OK -- Continue to next step.

5. CHECK HARNESS AND CONNECTOR (C/OPN RELAY - FUEL PUMP)

(a) Disconnect the fuel pump connector.

(b) Remove the No. 1 integration relay from the engine room relay block.

(c) Disconnect the No. 1 integration relay connector.

(d) Measure the resistance according to the value(s) in the table below.

Standard Resistance (Check for Open):





Standard Resistance (Check for Short):





(e) Reconnect the fuel pump connector.

(f) Reconnect the No. 1 integration relay connector.

(g) Reinstall the No. 1 integration relay.

NG -- REPAIR OR REPLACE HARNESS OR CONNECTOR
OK -- Continue to next step.

6. CHECK HARNESS AND CONNECTOR (FUEL PUMP - BODY GROUND)

(a) Disconnect the fuel pump connector.

(b) Measure the resistance according to the value(s) in the table below.

Standard Resistance (Check for Open):





(c) Reconnect the fuel pump connector.

NG -- REPAIR OR REPLACE HARNESS OR CONNECTOR
OK -- Continue to next step.

7. INSPECT FUEL PUMP

(a) Inspect the fuel pump assembly Inspection.

NG -- REPLACE FUEL PUMP Removal
OK -- Continue to next step.

8. CHECK HARNESS AND CONNECTOR (EFI MAIN RELAY - IGCT RELAY)

(a) Remove the No. 1 integration relay from the engine room relay block.

(b) Disconnect the No. 1 integration relay connector.

(c) Remove the IGCT relay from the engine room relay block.

(d) Measure the resistance according to the value(s) in the table below.

Standard Resistance (Check for Open):





Standard Resistance (Check for Short):





(e) Reconnect the No. 1 integration relay connector.

(f) Reinstall the relay.

NG -- REPAIR OR REPLACE HARNESS OR CONNECTOR

OK -- CHECK ECM POWER SOURCE CIRCUIT ECM Power Source Circuit