Curiosii for ever!: Car repair manuals for everyone.

ECM Power Source Circuit





2AZ-FXE ENGINE CONTROL: SFI SYSTEM: ECM Power Source Circuit
- ECM Power Source Circuit

DESCRIPTION

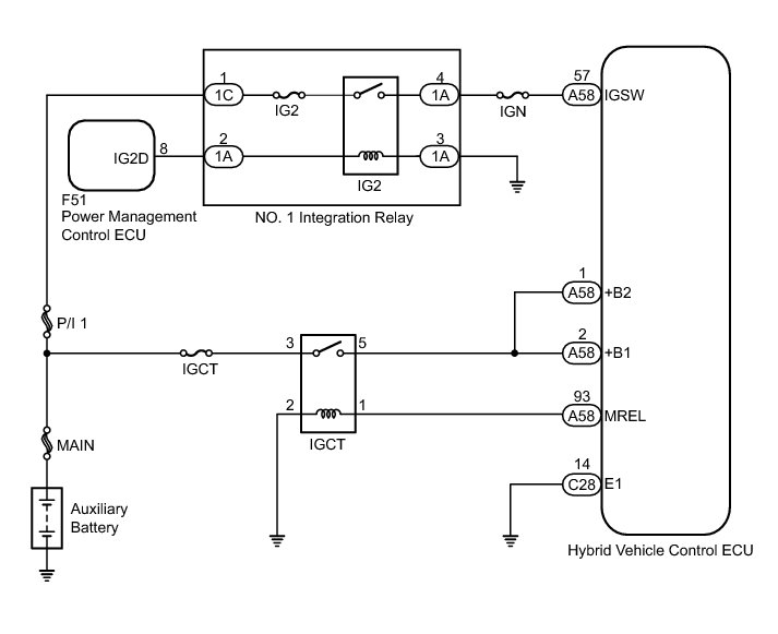
When the power switch is turned on (IG), battery voltage is applied to IGSW of the hybrid vehicle control ECU. The output signal from the MREL terminal of the hybrid vehicle control ECU causes a current to flow to the coil, closing the contacts of the IGCT relay and supplying power to either terminal +B1 and +B2 of the hybrid vehicle control ECU.

WIRING DIAGRAM





INSPECTION PROCEDURE

NOTICE:
Inspect the fuses for circuits related to this system before performing the following inspection procedure.

PROCEDURE

1. CHECK HARNESS AND CONNECTOR (HYBRID VEHICLE CONTROL ECU - BODY GROUND)

(a) Disconnect the hybrid vehicle control ECU connector.

(b) Measure the resistance according to the value(s) in the table below.

Standard Resistance:





(c) Reconnect the hybrid vehicle control ECU connector.

NG -- REPAIR OR REPLACE HARNESS OR CONNECTOR
OK -- Continue to next step.

2. INSPECT HYBRID VEHICLE CONTROL ECU (IGSW VOLTAGE)

(a) Disconnect the hybrid vehicle control ECU connector.





(b) Turn the power switch on (IG).

(c) Measure the voltage according to the value(s) in the table below.

Standard Voltage:





Text in Illustration





(d) Reconnect the hybrid vehicle control ECU connector.

NG -- INSPECT NO. 1 INTEGRATION RELAY (IG2 RELAY)
OK -- Continue to next step.

3. INSPECT RELAY (IGCT RELAY)

(a) Remove the IGCT relay from the engine room relay block.





(b) Measure the resistance according to the value(s) in the table below.

Standard Resistance:





(c) Reinstall the IGCT relay.

NG -- REPLACE RELAY (IGCT RELAY)
OK -- Continue to next step.

4. CHECK HARNESS AND CONNECTOR (IGCT RELAY - HYBRID VEHICLE CONTROL ECU)

(a) Remove the IGCT relay from the engine room relay block.

(b) Disconnect the hybrid vehicle control ECU connector.

(c) Measure the resistance according to the value(s) in the table below.

Standard Resistance (Check for Open):





(d) Reconnect the hybrid vehicle control ECU connector.

(e) Reinstall the IGCT relay.

NG -- REPAIR OR REPLACE HARNESS OR CONNECTOR
OK -- Continue to next step.

5. CHECK HARNESS AND CONNECTOR (IGCT RELAY - AUXILIARY BATTERY)

(a) Remove the IGCT relay from the engine room relay block.

(b) Disconnect the negative auxiliary battery terminal.

(c) Disconnect the positive auxiliary battery terminal.

(d) Measure the resistance according to the value(s) in the table below.

Standard Resistance (Check for Open):





(e) Reinstall the IGCT relay.

(f) Reconnect the positive auxiliary battery terminal.

(g) Reconnect the negative auxiliary battery terminal.

NG -- REPAIR OR REPLACE HARNESS OR CONNECTOR
OK -- Continue to next step.

6. CHECK HARNESS AND CONNECTOR (IGCT RELAY - BODY GROUND)

(a) Remove the IGCT relay from the engine room relay block.

(b) Measure the resistance according to the value(s) in the table below.

Standard Resistance (Check for Open):





(c) Reinstall the IGCT relay.

NG -- REPAIR OR REPLACE HARNESS OR CONNECTOR

OK -- PROCEED TO NEXT SUSPECTED AREA SHOWN IN PROBLEM SYMPTOMS TABLE Symptom Related Diagnostic Procedures

7. INSPECT NO. 1 INTEGRATION RELAY (IG2 RELAY)

(a) Inspect the No. 1 integration relay Inspection.

NG -- REPLACE NO. 1 INTEGRATION RELAY Removal
OK -- Continue to next step.

8. CHECK HARNESS AND CONNECTOR (NO. 1 INTEGRATION RELAY (IG2 RELAY) - HYBRID VEHICLE CONTROL ECU)

(a) Disconnect the hybrid vehicle control ECU connector.

(b) Remove the No. 1 integration relay from the engine room relay block.

(c) Disconnect the No. 1 integration relay connector.

(d) Measure the resistance according to the value(s) in the table below.

Standard Resistance (Check for Open):





(e) Reconnect the hybrid vehicle control ECU connector.

(f) Reconnect the No. 1 integration relay connector.

(g) Reinstall the No. 1 integration relay.

NG -- REPAIR OR REPLACE HARNESS OR CONNECTOR
OK -- Continue to next step.

9. CHECK HARNESS AND CONNECTOR (NO. 1 INTEGRATION RELAY (IG2 RELAY) - AUXILIARY BATTERY)

(a) Remove the No. 1 integration relay from the engine room relay block.

(b) Disconnect the No. 1 integration relay connector.

(c) Disconnect the negative auxiliary battery terminal.

(d) Disconnect the positive auxiliary battery terminal.

(e) Measure the resistance according to the value(s) in the table below.

Standard Resistance (Check for Open):





(f) Reconnect the No. 1 integration relay connector.

(g) Reinstall the No. 1 integration relay.

(h) Reconnect the positive auxiliary battery terminal.

(i) Reconnect the negative auxiliary battery terminal.

NG -- REPAIR OR REPLACE HARNESS OR CONNECTOR
OK -- Continue to next step.

10. CHECK HARNESS AND CONNECTOR (NO. 1 INTEGRATION RELAY (IG2 RELAY) - BODY GROUND)

(a) Remove the No. 1 integration relay from the engine room relay block.

(b) Disconnect the No. 1 integration relay connector.

(c) Measure the resistance according to the value(s) in the table below.

Standard Resistance (Check for Open):





(d) Reconnect the No. 1 integration relay connector.

(e) Reinstall the No. 1 integration relay.

NG -- REPAIR OR REPLACE HARNESS OR CONNECTOR
OK -- Continue to next step.

11. CHECK HARNESS AND CONNECTOR (POWER MANAGEMENT CONTROL ECU - NO. 1 INTEGRATION RELAY (IG2 RELAY))

(a) Remove the No. 1 integration relay from the engine room relay block.

(b) Disconnect the No. 1 integration relay connector.

(c) Disconnect the power management control ECU connector.

(d) Measure the resistance according to the value(s) in the table below.

Standard Resistance (Check for Open):





(e) Reconnect the No. 1 integration relay connector.

(f) Reinstall the No. 1 integration relay.

(g) Reconnect the power management control ECU connector.

NG -- REPAIR OR REPLACE HARNESS OR CONNECTOR

OK -- CHECK SMART ACCESS SYSTEM WITH PUSH-BUTTON START How To Proceed With Troubleshooting