System Description
CELLULAR COMMUNICATION: SAFETY CONNECT SYSTEM: SYSTEM DESCRIPTION
1. DESCRIPTION
(a) Safety Connect performs ACN (Automatic Collision Notification), manual emergency calling, stolen car tracking and roadside assistance service, by audio and data communications between the vehicle and call center through a cellular phone network. As shown in the illustration, when a collision is detected, the vehicle sends its location calculated based on GPS signals and the identification of DCM (Telematics Transceiver) to a call center. After the necessary information has been gathered, the call center will relay this information to emergency services.
*: Public Safety Answering Point
2. SYSTEM FUNCTION
*: Public Safety Answering Point
HINT
The shape of the manual (SOS) switch shown in the illustration is an example, and may differ from that of an actual vehicle.
3. VOICE GUIDANCE FUNCTION
HINT
The system plays back the following voice prompts in the situations shown.
4. BUB (BACK-UP BATTERY) OUTLINE
(a) The BUB (Back-Up Battery) is a non-rechargeable battery.
(b) When ACN (Automatic Collision Notification) occurs, the BUB (Back-Up Battery) provides power to the DCM (Telematics Transceiver).
NOTICE:
* After ACN is performed, the BUB (Back-Up Battery) must be replaced.
* The BUB (Back-Up Battery) must not be replaced while an ACN call is in progress.
HINT
When a Manual Emergency Call is made, the BUB (Back-Up Battery) is not used as the power source.
(c) When it is time to replace the BUB (Back-Up Battery), the manual (SOS) switch red indicator will come on. The DCM (Telematics Transceiver) will also store a DTC.
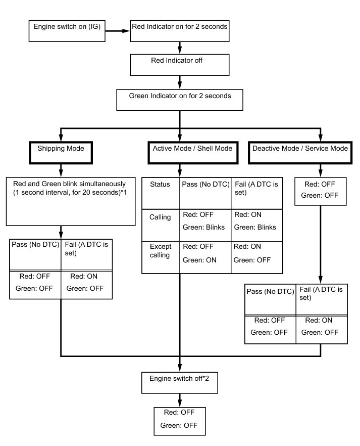
5. INDICATOR CONTROL FUNCTION DURING DCM (TELEMATICS TRANSCEIVER) SELF CHECK MODE
HINT
Every time after the engine switch is turned on (IG), the DCM (Telematics Transceiver) will enter into a self check mode. The manual (SOS) switch red indicator will illuminate for 2 seconds and then turn off and then the manual (SOS) switch green indicator will illuminate and will stay on throughout normal operation. The following chart indicates the possible scenarios.
* *1: System will automatically switch to shell mode if auto activation is successful.
* *2: If a call is in progress during engine switch off, the call will continue and LED function will not change.
6. SWITCHING THE CONTRACT MODES