Curiosii for ever!: Car repair manuals for everyone.

Part 4





2ZR-FXE ENGINE CONTROL: SFI SYSTEM: EVAP System
- EVAP System (Continued)

42. INSPECT INTAKE MANIFOLD (EVAP PURGE PORT)

(a) Check that the EVAP purge port of the intake manifold is not clogged. If necessary, replace the intake manifold Removal.

NEXT -- PERFORM EVAPORATIVE SYSTEM CHECK (AUTOMATIC MODE)

43. REPAIR OR REPLACE PARTS AND COMPONENTS INDICATED BY OUTPUT DTCS

(a) Repair the malfunctioning areas indicated by the DTCs that had been confirmed when the vehicle was brought in.

NEXT -- PERFORM EVAPORATIVE SYSTEM CHECK (AUTOMATIC MODE)

44. REPAIR OR REPLACE EVAP PURGE LINE (PURGE VSV - CANISTER)

NEXT -- PERFORM EVAPORATIVE SYSTEM CHECK (AUTOMATIC MODE)

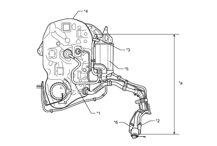
45. REPLACE CANISTER

(a) Replace the canister Removal.

NOTICE:
* When replacing the canister, check the canister pump module interior and related pipes for water, fuel and other liquids. If liquids are present, check for disconnections and/or cracks in the following: 1) the pipe from the air inlet port to the canister pump module; 2) the canister filter; and 3) the fuel tank vent hose.
* Check for filter blockage in the canister filter. If the canister filter has blockages, replace the canister filter.





Text in Illustration





NEXT -- Continue to next step.

46. PERFORM EVAPORATIVE SYSTEM CHECK (AUTOMATIC MODE)

NOTICE:
* The Evaporative System Check (Automatic Mode) consists of 6 steps performed automatically by the Techstream. It takes a maximum of approximately 24 minutes.
* Do not perform the Evaporative System Check when the fuel tank is higher than 90% full because the cut-off valve may be closed, making the fuel tank leak check unavailable.
* Do not run the engine in this step.
* When the temperature of the fuel is 35°C (95°F) or higher, a large amount of vapor forms and any check results become inaccurate. When performing an Evaporative System Check, keep the fuel temperature below 35°C (95°F).

(a) Connect the Techstream to the DLC3.

(b) Turn the power switch on (IG).

(c) Turn the Techstream on.

(d) Clear the DTCs Reading and Clearing Diagnostic Trouble Codes.

(e) Enter the following menus: Powertrain / Engine and ECT / Utility / Evaporative System Check / Automatic Mode.

(f) After the Evaporative System Check is completed, check for pending DTCs by entering the following menus: Powertrain / Engine and ECT / Trouble Codes.

Result





B -- END
A -- Continue to next step.

47. REPLACE ECM

(a) Replace the ECM Removal.

NEXT -- Continue to next step.

48. PERFORM EVAPORATIVE SYSTEM CHECK (AUTOMATIC MODE)

NOTICE:
* The Evaporative System Check (Automatic Mode) consists of 6 steps performed automatically by the Techstream. It takes a maximum of approximately 24 minutes.
* Do not perform the Evaporative System Check when the fuel tank is higher than 90% full because the cut-off valve may be closed, making the fuel tank leak check unavailable.
* Do not run the engine in this step.
* When the temperature of the fuel is 35°C (95°F) or higher, a large amount of vapor forms and any check results become inaccurate. When performing an Evaporative System Check, keep the fuel temperature below 35°C (95°F).

(a) Connect the Techstream to the DLC3.

(b) Turn the power switch on (IG).

(c) Turn the Techstream on.

(d) Clear the DTCs Reading and Clearing Diagnostic Trouble Codes.

(e) Enter the following menus: Powertrain / Engine and ECT / Utility / Evaporative System Check / Automatic Mode.

(f) After the Evaporative System Check is completed, check for pending DTCs by entering the following menus: Powertrain / Engine and ECT / Trouble Codes / Pending.

HINT
If no pending DTCs are found, the repair has been successfully completed.

NEXT -- END

CONFIRMATION DRIVING PATTERN

HINT
After a repair, check Monitor Status by performing the Key-Off Monitor Confirmation and Purge Flow Monitor Confirmation described below.

1. KEY-OFF MONITOR CONFIRMATION

(a) Preconditions

The monitor will not run unless:

* The vehicle has been driven for 10 minutes or more (in a city area or on a freeway).

* The fuel tank is less than 90% full.

* The altitude is less than 8000 ft. (2438 m).

* The engine coolant temperature is between 4.4 and 35°C (40 and 95°F).

* The intake air temperature is between 4.4 and 35°C (40 and 95°F).

* The vehicle remains stationary (the vehicle speed is 0 km/h [0 mph]).

(b) Monitor Conditions

(1) Put the engine in inspection mode (maintenance mode) Component Tests and General Diagnostics.

(2) Allow the engine to idle for at least 5 minutes.

(3) Turn the power switch off and wait for 6 hours (8 or 10.5 hours).

HINT
Do not start the engine until checking Monitor Status. If the engine is started, the steps described above must be repeated.

(c) Monitor Status

(1) Connect the Techstream to the DLC3.

(2) Turn the power switch on (IG).

(3) Turn the Techstream on.

(4) Enter the following menus: Powertrain / Engine and ECT / Monitor / Current Monitor / Evaporative System.

(5) Check the Monitor Status displayed on the Techstream.

HINT
If Incomplete is displayed, the monitor did not complete. Make sure that the preconditions have been met, and perform the Monitor Conditions again.

2. PURGE FLOW MONITOR CONFIRMATION (P0441)

HINT
Perform this monitor confirmation after the Key-Off Monitor Confirmation shows Complete.

(a) Preconditions

The monitor will not run unless:

* The vehicle has been driven for 10 minutes or more (in a city area or on a freeway).

* The engine coolant temperature is between 4.4 and 35°C (40 and 95°F).

* The intake air temperature is between 4.4 and 35°C (40 and 95°F).

(b) Monitor Conditions

(1) Release the pressure from the fuel tank by removing and reinstalling the fuel cap.

(2) Put the engine in inspection mode (maintenance mode) Component Tests and General Diagnostics.

(3) Warm the engine up until the engine coolant temperature reaches more than 75°C (167°F).

(4) Increase the engine speed to 2500 rpm once.

(5) Allow the engine to idle and turn the A/C switch on for 1 minute.

(c) Monitor Status

(1) Turn the power switch off (if on (IG) or if the engine is running).

(2) Connect the Techstream to the DLC3.

(3) Turn the power switch on (IG).

(4) Turn the Techstream on.

(5) Enter the following menus: Powertrain / Engine and ECT / Monitor / Current Monitor / Evaporative System.

(6) Check the Monitor Status displayed on the Techstream.

HINT
If Incomplete is displayed, the monitor did not complete. Make sure that the preconditions have been met, and perform the Monitor Conditions again.

MONITOR RESULT

Refer to detailed information in Checking Monitor Status Mode 6 Data.

P0456: Evaporative System / SMALL LEAK





P0455: Evaporative System / GROSS LEAK





P2401: Evaporative System / VACUUM PMP OFF





P2402: Evaporative System / VACUUM PMP ON





P2420: Evaporative System / VENT VALVE OFF





P2419: Evaporative System / VENT VALVE ON





P043E: Evaporative System / ORIFICE CLOGGED





P043F: Evaporative System / ORIFICE HI-FLW





P0441: Evaporative System / PURGE VSV CLOSED





P0441: Evaporative System / PURGE VSV OPENED





P0441: Evaporative System / PURGE FLOW