Curiosii for ever!: Car repair manuals for everyone.

Power Source Mode Does Not Change to ON (IG and ACC)





THEFT DETERRENT / KEYLESS ENTRY: SMART ACCESS SYSTEM WITH PUSH-BUTTON START (for Start Function): Power Source Mode does not Change to ON (IG and ACC)
- Power Source Mode does not Change to ON (IG and ACC)

DESCRIPTION

When the key is in the vehicle and the power switch is pressed, the power management control ECU receives a signal and changes the power source mode.

HINT
* When the power management control ECU is replaced with a new one and the cable is connected to the negative (-) auxiliary battery terminal, the power source mode changes to on (IG).
* When the auxiliary battery cable is disconnected and reconnected, the power source returns to the mode it was in before the auxiliary battery cable was disconnected.

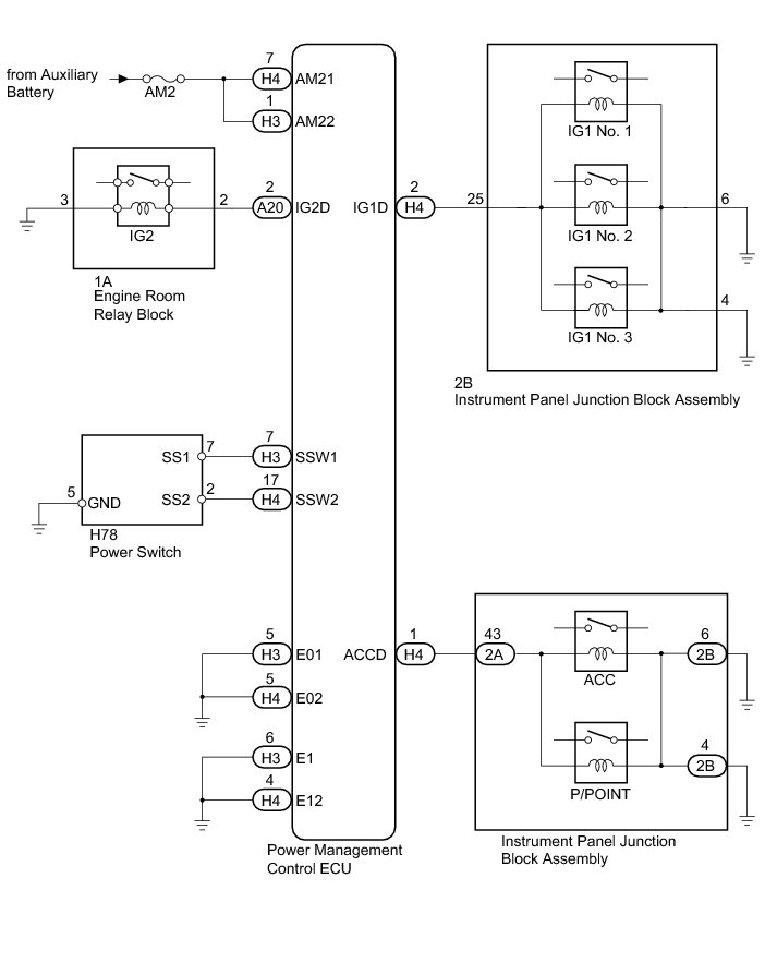
WIRING DIAGRAM





INSPECTION PROCEDURE

NOTICE:
* When using the Techstream with the power switch off, perform either of the following: 1) Turn a courtesy light switch on and off at intervals of 1.5 seconds or less until communication between the Techstream and vehicle begins, or 2) connect the Techstream to the vehicle, select the vehicle type under manual mode, and then enter the following menus:
for Power Source Control: Body Electrical / Power Source Control / Trouble Codes.
for Smart Access: Body Electrical / Smart Access / Trouble Codes.
* Make sure that no DTCs are output. If any DTCs are output, proceed to the Diagnostic Trouble Code Chart Smart Access System With Push-Button Start (For Start Function).
* The smart access system with push-button start uses multiplex communication. First perform the inspections in "How to Proceed with Troubleshooting" to confirm that there are no communication malfunctions before proceeding with troubleshooting How to Proceed With Troubleshooting.
* If the smart access system with push-button start is disabled through the customize function, enable the system before performing troubleshooting Smart Access System With Push-Button Start (For Start Function).
* Inspect the fuses for circuits related to this system before performing the following inspection procedure.
* After completing repairs, confirm that the problem does not occur.

HINT

Related Data List and Active Test Items








PROCEDURE

1. CHECK HARNESS AND CONNECTOR (AUXILIARY BATTERY - POWER MANAGEMENT CONTROL ECU) B2271

NG -- REPAIR OR REPLACE HARNESS OR CONNECTOR
OK -- Continue to next step.

2. CHECK HARNESS AND CONNECTOR (POWER MANAGEMENT CONTROL ECU - BODY GROUND) B2271

NG -- REPAIR OR REPLACE HARNESS OR CONNECTOR
OK -- Continue to next step.

3. READ VALUE USING TECHSTREAM

(a) Reconnect the H3 and H4 connectors to the power management control ECU.

(b) Turn the power switch off.

(c) Connect the Techstream to the DLC3.

(d) Turn the power switch on (IG).

(e) Turn the Techstream on.

(f) Enter the following menus: Body Electrical / Power Source Control / Data List.

(g) Read the Data List according to the display on the Techstream.

Power Source Control





OK:

When more than 1 second elapses after the power switch is turned from off to on (IG), No is displayed in the Data List.

NG -- CHECK FOR DTC
OK -- Continue to next step.

4. READ VALUE USING TECHSTREAM

(a) Read the Data List according to the display on the Techstream.

Power Source Control





OK:

ON (power switch is pushed) and OFF (power switch is not pushed) appear on the screen.

NG -- CHECK POWER SWITCH
OK -- Continue to next step.

5. CHECK POWER MANAGEMENT CONTROL ECU

(a) Read the Data List according to the display on the Techstream.

Power Source Control





(b) Measure the voltage while checking the Data List on the Techstream.

Standard Voltage:





NG -- REPLACE POWER MANAGEMENT CONTROL ECU Removal
OK -- Continue to next step.

6. CONFIRMATION TEST

(a) Check that the power source mode becomes on (ACC) and on (IG) when the power switch is operated.

OK:

Power source mode becomes on (ACC) and on (IG) when the power switch is operated.

NG -- CHECK RELAY CONTACT SIDE CIRCUIT

OK -- USE SIMULATION METHOD TO CHECK How To Proceed With Troubleshooting

7. CHECK POWER SWITCH

(a) Remove the power switch Removal.





(b) Measure the resistance according to the value(s) in the table below.

Standard Resistance:





Text in Illustration





NG -- REPLACE POWER SWITCH Removal
OK -- Continue to next step.

8. CHECK HARNESS AND CONNECTOR (POWER SWITCH - POWER MANAGEMENT CONTROL ECU AND BODY GROUND)

(a) Disconnect the H3 and H4 connectors from the power management control ECU.

(b) Measure the resistance according to the value(s) in the table below.

Standard Resistance:





NG -- REPAIR OR REPLACE HARNESS OR CONNECTOR

OK -- REPLACE POWER MANAGEMENT CONTROL ECU Removal

9. CHECK FOR DTC

(a) Enter the following menus:

for Power Source Control: Body Electrical / Power Source Control / Trouble Codes.

for Smart Access: Body Electrical / Smart Access / Trouble Codes.

(b) Check for DTCs.

Result:





A -- GO TO OTHER FLOW CHART (Room Oscillator does not Recognize Key) Room Oscillator Does Not Recognize Key

B -- GO TO OTHER FLOW CHART (DTC B2287) B2287

C -- GO TO DIAGNOSTIC TROUBLE CODE CHART