Curiosii for ever!: Car repair manuals for everyone.

Malfunction Indicator Lamp: Testing and Inspection





2GR-FSE ENGINE CONTROL: SFI SYSTEM: MIL Circuit
- MIL Circuit

DESCRIPTION

The Malfunction Indicator Lamp (MIL) is used to indicate vehicle malfunctions detected by the ECM. By turning the engine switch on (IG), power is supplied to the MIL circuit, and the ECM provides the circuit ground which illuminates the MIL.

The MIL operation can be checked visually. When the engine switch is first turned on (IG), the MIL should be illuminated and should then turn off. If the MIL remains illuminated or is not illuminated, conduct the following troubleshooting procedure. If the ECM detects any trouble, the MIL illuminates. At this time, the ECM records a DTC in the memory.

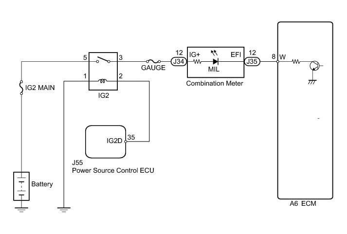
WIRING DIAGRAM





INSPECTION PROCEDURE

PROCEDURE

1. CHECK THAT MIL ILLUMINATES

(a) Turn the engine switch on (IG).

(b) Check the illumination of the MIL.

Result:





C -- PROCEED TO NEXT SUSPECTED AREA SHOWN IN PROBLEM SYMPTOMS TABLE Symptom Related Diagnostic Procedures

B -- CHECK IF ENGINE STARTS
A -- Continue to next step.

2. CHECK WHETHER MIL TURNS OFF

(a) Connect the Techstream to the DLC3.

(b) Turn the engine switch on (IG).

(c) Turn the Techstream on.

(d) Enter the following menus: Powertrain / Engine / Trouble Codes.

(e) Check if any DTCs have been stored. Note any DTCs.

(f) Clear the DTCs Reading and Clearing Diagnostic Trouble Codes.

(g) Check if the MIL goes off.

Result:





B -- CHECK HARNESS AND CONNECTOR (CHECK FOR SHORT IN WIRE HARNESS)

A -- REPAIR CIRCUIT INDICATED BY OUTPUT DTC SFI System

3. CHECK HARNESS AND CONNECTOR (CHECK FOR SHORT IN WIRE HARNESS)

(a) Disconnect the ECM connector.





(b) Turn the engine switch on (IG).

(c) Check if the MIL is illuminated.

Result:





Text in Illustration





(d) Reconnect the ECM connector.

B -- CHECK HARNESS AND CONNECTOR (COMBINATION METER ASSEMBLY - ECM)

A -- REPLACE ECM Removal

4. CHECK HARNESS AND CONNECTOR (COMBINATION METER ASSEMBLY - ECM)

(a) Disconnect the combination meter assembly connector.

(b) Disconnect the ECM connector.

(c) Measure the resistance according to the value(s) in the table below.

Standard Resistance (Check for Short):





(d) Reconnect the combination meter assembly connector.

(e) Reconnect the ECM connector.

NG -- REPAIR OR REPLACE HARNESS OR CONNECTOR (COMBINATION METER ASSEMBLY - ECM)

OK -- REPLACE COMBINATION METER ASSEMBLY Removal

5. CHECK IF ENGINE STARTS

(a) Start the engine.

Result:





HINT
*: The Techstream cannot communicate with the ECM.

B -- GO TO VC OUTPUT CIRCUIT VC Output Circuit
A -- Continue to next step.

6. CHECK HARNESS AND CONNECTOR (ECM TERMINAL VOLTAGE)

(a) Disconnect the ECM connector.





(b) Turn the engine switch on (IG).

(c) Measure the voltage according to the value(s) in the table below.

Standard Voltage:





Text in Illustration





(d) Reconnect the ECM connector.

NG -- CHECK HARNESS AND CONNECTOR (COMBINATION METER ASSEMBLY - ECM)

OK -- REPLACE ECM Removal

7. CHECK HARNESS AND CONNECTOR (COMBINATION METER ASSEMBLY - ECM)

(a) Disconnect the combination meter assembly connector.

(b) Disconnect the ECM connector.

(c) Measure the resistance according to the value(s) in the table below.

Standard Resistance (Check for Open):





(d) Reconnect the ECM connector.

(e) Reconnect the combination meter assembly connector.

NG -- REPAIR OR REPLACE HARNESS OR CONNECTOR (COMBINATION METER ASSEMBLY - ECM)

OK -- REPLACE COMBINATION METER ASSEMBLY Removal