Curiosii for ever!: Car repair manuals for everyone.

Check Mode Procedure





AIR CONDITIONING: AIR CONDITIONING SYSTEM: CHECK MODE PROCEDURE

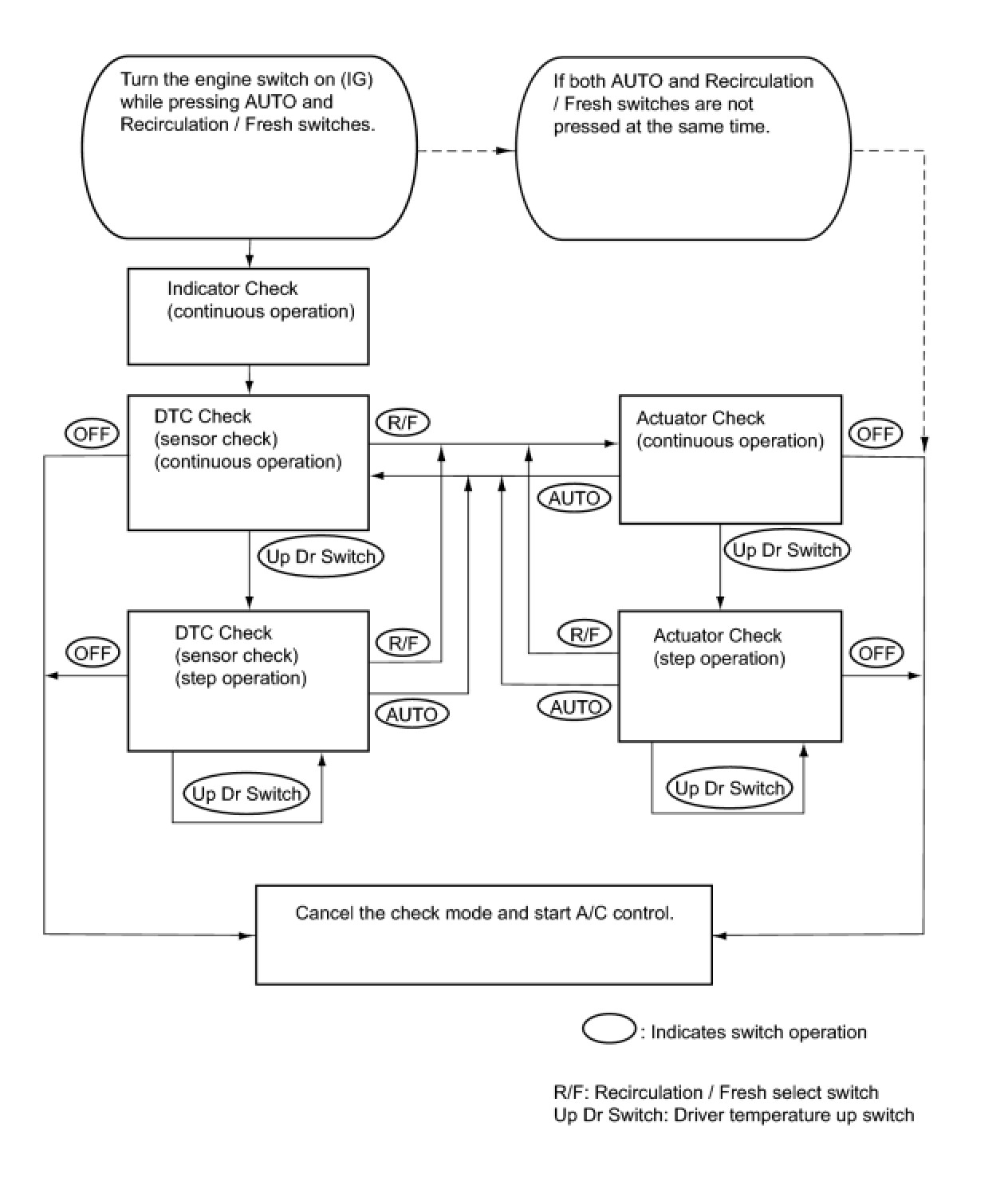
1. LIST OF OPERATION METHODS

By operating each of the A/C control switches as shown in the diagram below, it is possible to enter the diagnostic check mode.





2. CHECK DLC3





The vehicle's ECM uses the ISO 15765 - 4 for communication protocol. The terminal arrangement of the DLC3 complies with SAE J1962 and matches the ISO 15765 - 4 format.

HINT
Connect the Techstream to the DLC3, turn the engine switch on (IG) and attempt to use the tester. If the display indicates that a communication error has occurred, there is a problem either with the vehicle or with the tester.

If communication is normal when the tester is connected to another vehicle, inspect the DLC3 of the original vehicle.

If communication is still not possible when the tester is connected to another vehicle, the problem may be in the tester itself. Consult the Service Department listed in the tester's instruction manual.