Curiosii for ever!: Car repair manuals for everyone.

ACIS Control Circuit





4GR-FSE ENGINE CONTROL: SFI SYSTEM: ACIS Control Circuit
- ACIS Control Circuit

DESCRIPTION

When the Intake Air Control Valve (IACV) opens and closes, the Acoustic Control Induction System (ACIS) control circuit causes the engine load intake efficiency to increase. When the engine is running at 2200 to 4300 rpm and the throttle valve opening angle is 30° or more, current flows through the ACIS control circuit and the intake air control valve closes. For all other situations, current does not flow through the ECM and the intake air control valve is open.





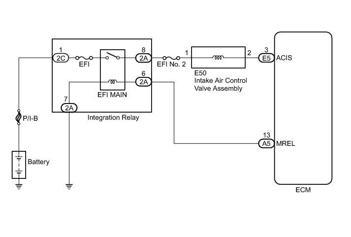
Text in Illustration





WIRING DIAGRAM





INSPECTION PROCEDURE

NOTICE:
Inspect the fuses for circuits related to this system before performing the following inspection procedure.

PROCEDURE

1. PERFORM ACTIVE TEST USING TECHSTREAM (OPERATE INTAKE AIR CONTROL VALVE)

(a) Connect the Techstream to the DLC3.

(b) Start the engine and turn the Techstream on.

(c) Enter the following menus: Powertrain / Engine and ECT / Active Test / Activate the VSV for Intake Control.

(d) Check if operating noise can be heard when operating the intake control valve using the Techstream.

OK:

Operating noise can be heard.

NG -- CHECK INTAKE AIR CONTROL VALVE ASSEMBLY (OPERATION)

OK -- PROCEED TO NEXT SUSPECTED AREA SHOWN IN PROBLEM SYMPTOMS TABLE Symptom Related Diagnostic Procedures

2. CHECK INTAKE AIR CONTROL VALVE ASSEMBLY (OPERATION)

(a) Disconnect the intake air control valve assembly connector.





(b) Apply battery voltage between the terminals of the air intake valve connector.

Text in Illustration





(c) Check air intake valve operation.

OK:

Operating noise can be heard.

(d) Reconnect the intake air control valve assembly.

NG -- REPLACE INTAKE AIR SURGE TANK ASSEMBLY Removal
OK -- Continue to next step.

3. CHECK HARNESS AND CONNECTOR (INTAKE AIR CONTROL VALVE ASSEMBLY VOLTAGE)

(a) Disconnect the intake air control valve assembly connector.





(b) Turn the engine switch on (IG).

(c) Measure the voltage according to the value(s) in the table below.

Standard Voltage:





Text in Illustration





(d) Reconnect the intake air control valve assembly.

NG -- REPAIR OR REPLACE HARNESS OR CONNECTOR (EFI MAIN RELAY - INTAKE AIR CONTROL VALVE ASSEMBLY)
OK -- Continue to next step.

1. CHECK HARNESS AND CONNECTOR (INTAKE AIR CONTROL VALVE ASSEMBLY - ECM)

(a) Disconnect the intake air control valve assembly connector.





(b) Disconnect the ECM connector.

(c) Measure the resistance according to the value(s) in the table below.

Standard Resistance (Check for Open):





Standard Resistance (Check for Short):





Text in Illustration





(d) Reconnect the intake air control valve assembly connector.

(e) Reconnect the ECM connector.

NG -- REPAIR OR REPLACE HARNESS OR CONNECTOR

OK -- REPLACE ECM Removal