Curiosii for ever!: Car repair manuals for everyone.

Cold Start Injector Circuit





4GR-FSE ENGINE CONTROL SYSTEM: SFI SYSTEM: Cold Start Injector Circuit
- Cold Start Injector Circuit

DESCRIPTION

The cold start injector is attached to the intake air surge tank and is designed to improve startability when the engine is cold. It operates when the engine coolant temperature is -12°C or less, and the starter signal is ON.

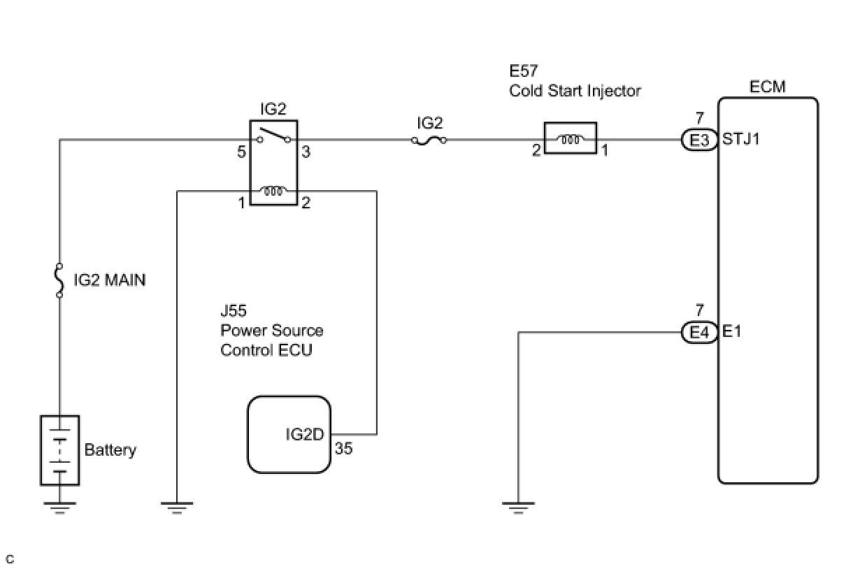
WIRING DIAGRAM





INSPECTION PROCEDURE

PROCEDURE

1. INSPECT COLD START INJECTOR

(a) Disconnect the E57 cold start injector connector.





(b) Measure the resistance according to the value(s) in the table below.

Standard resistance:





(c) Reconnect the cold start injector connector.

NG -- REPLACE COLD START INJECTOR
OK -- Continue to next step.

2. INSPECT ECM (STJ1 VOLTAGE)

(a) Turn the engine switch on (IG).





(b) Measure the voltage according to the value(s) in the table below.

Standard voltage:





OK -- REPLACE ECM Removal
NG -- Continue to next step.

3. CHECK HARNESS AND CONNECTOR (COLD START INJECTOR - ECM)

(a) Disconnect the E57 cold start injector connector.

(b) Disconnect the E3 ECM connector.

(c) Measure the resistance according to the value(s) in the table below.

Standard (Check for open):





Standard (Check for short):





(d) Reconnect the ECM connector.

(e) Reconnect the cold start injector connector.

NG -- REPAIR OR REPLACE HARNESS OR CONNECTOR

OK -- CHECK AND REPLACE HARNESS AND CONNECTOR (COLD START INJECTOR - BATTERY POSITIVE TERMINAL)